HOME   LIST
‹–   –›

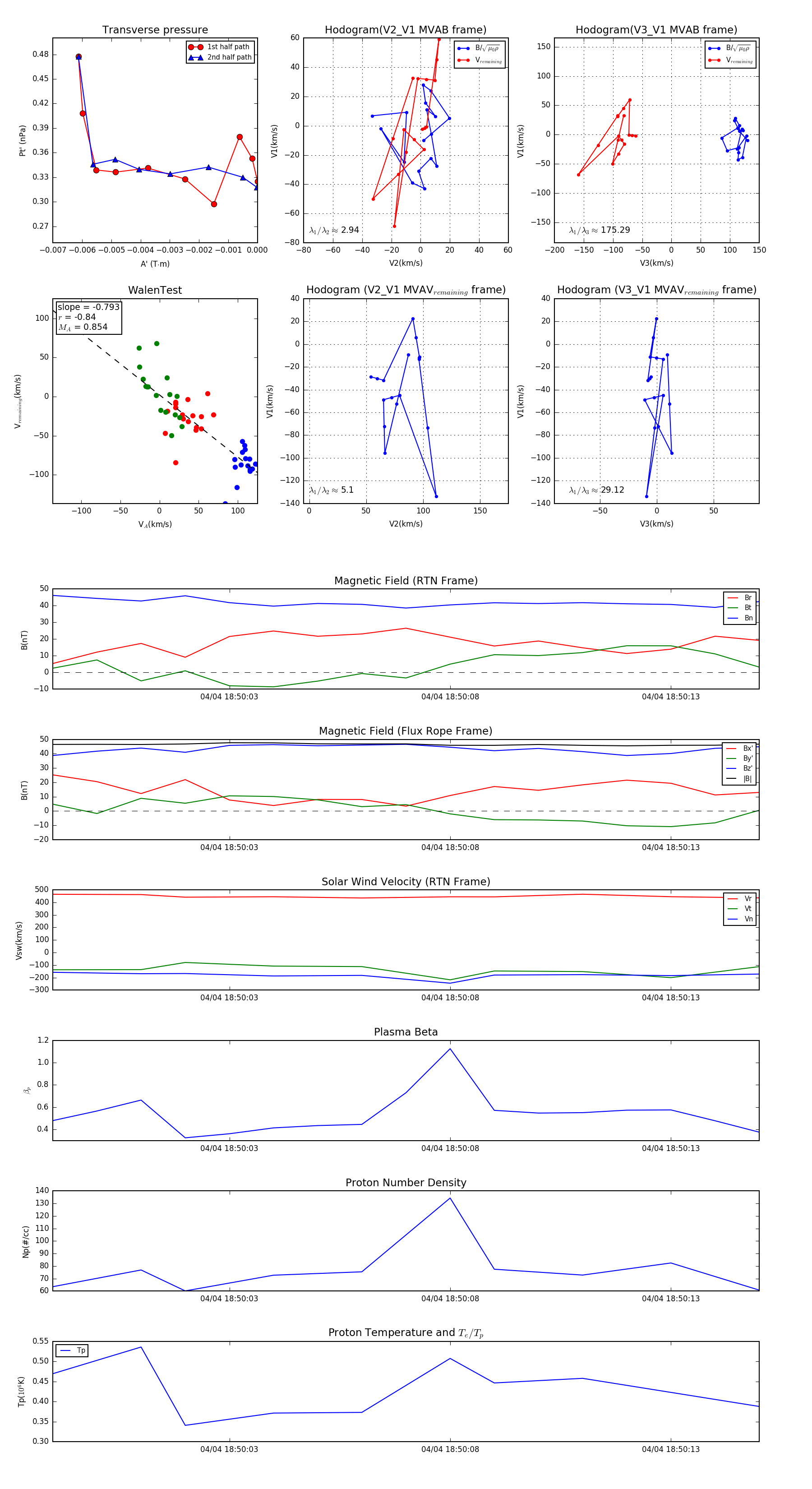
Flux Rope in 2024

Flux Rope Event 2024-04-04 18:49:59 ~ 2024-04-04 18:50:15 (17 seconds)


plot