HOME   LIST
‹–   –›

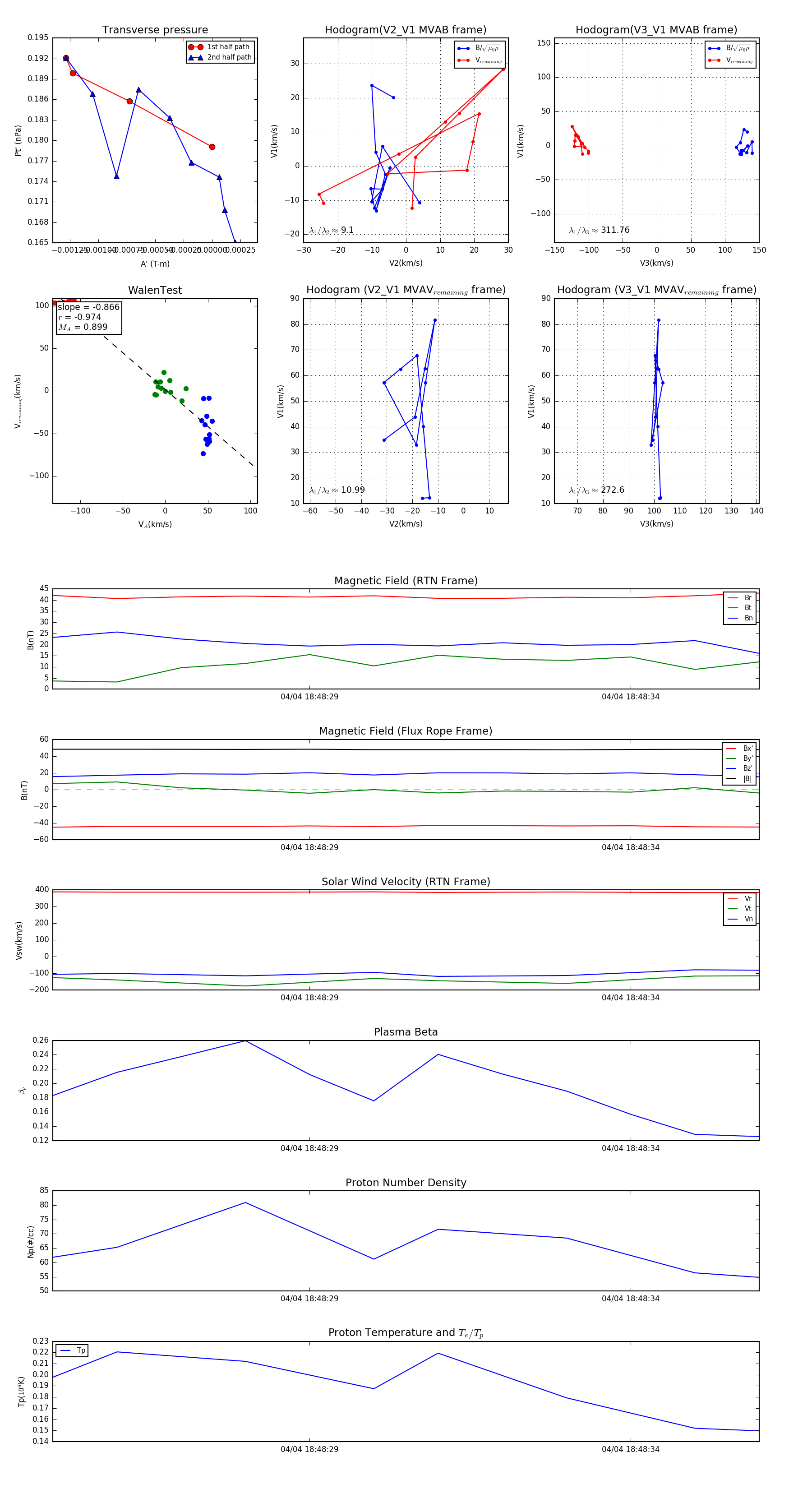
Flux Rope in 2024

Flux Rope Event 2024-04-04 18:48:25 ~ 2024-04-04 18:48:36 (12 seconds)


plot