HOME   LIST
‹–   –›

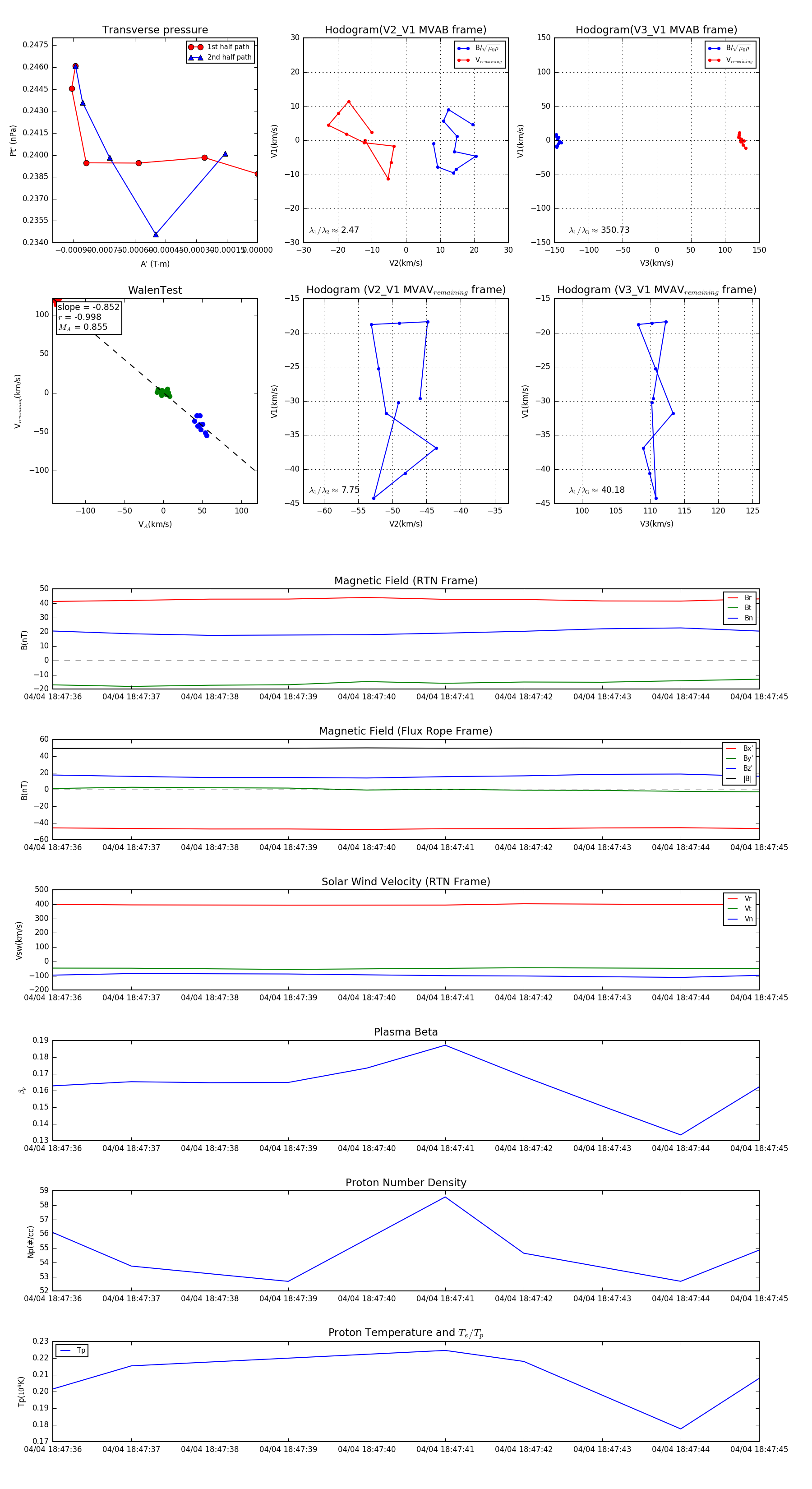
Flux Rope in 2024

Flux Rope Event 2024-04-04 18:47:36 ~ 2024-04-04 18:47:45 (10 seconds)


plot