HOME   LIST
‹–   –›

Flux Rope in 2024

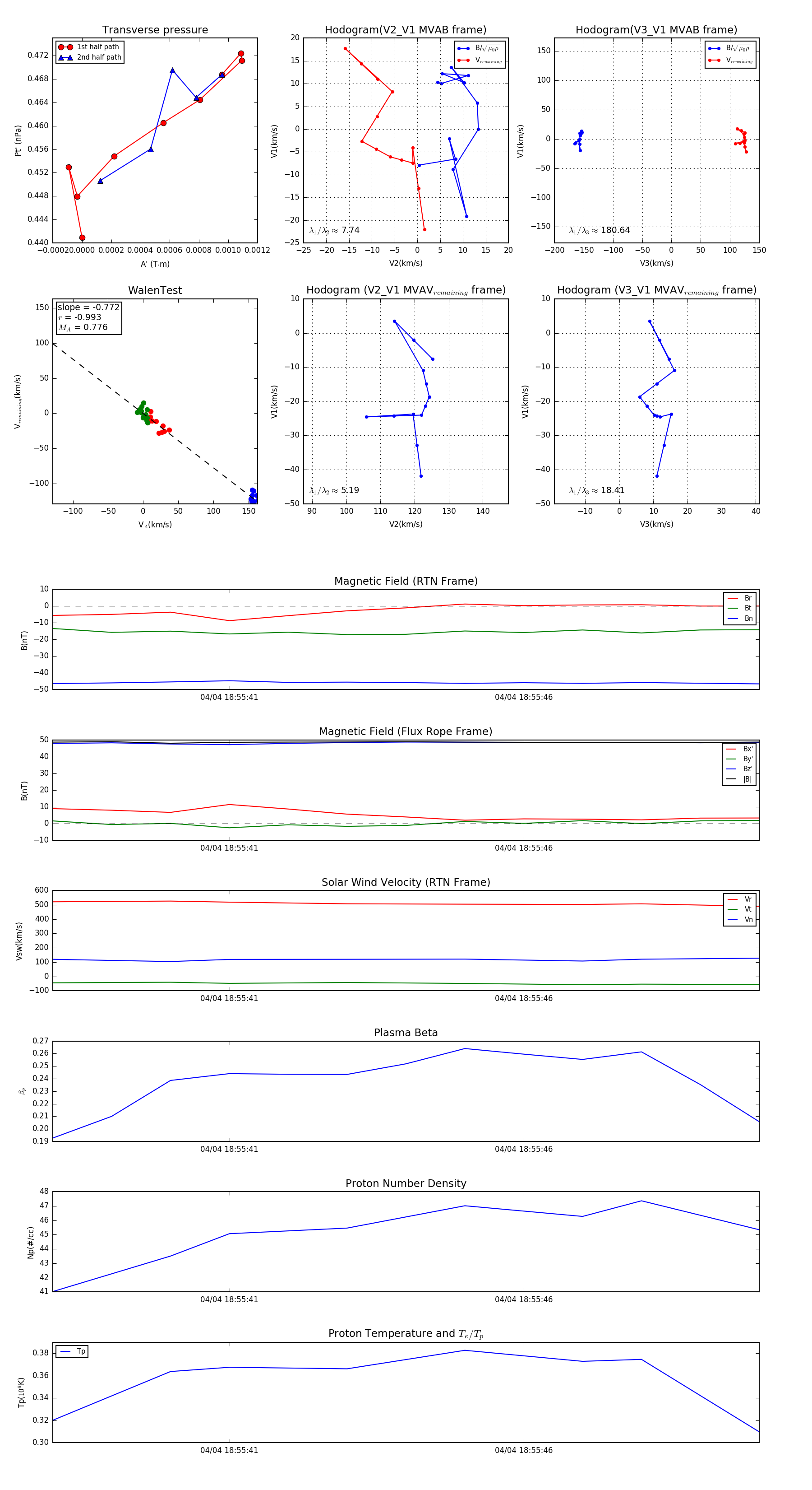
Flux Rope Event 2024-04-04 18:55:38 ~ 2024-04-04 18:55:50 (13 seconds)


plot