HOME   LIST
‹–   –›

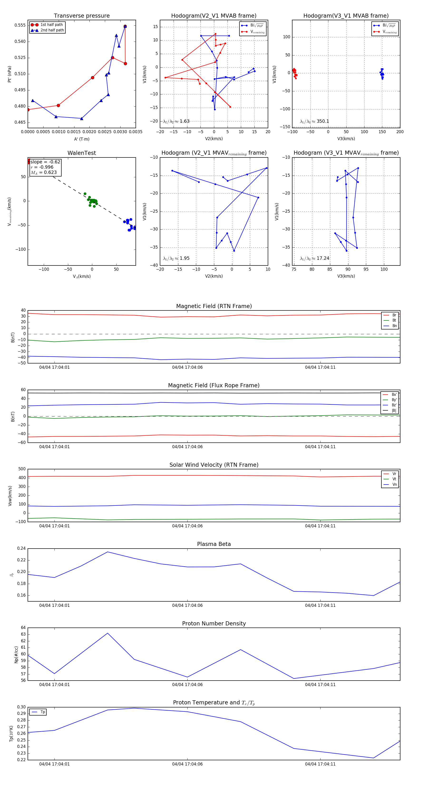
Flux Rope in 2024

Flux Rope Event 2024-04-04 17:04:00 ~ 2024-04-04 17:04:14 (15 seconds)


plot