HOME   LIST
‹–   –›

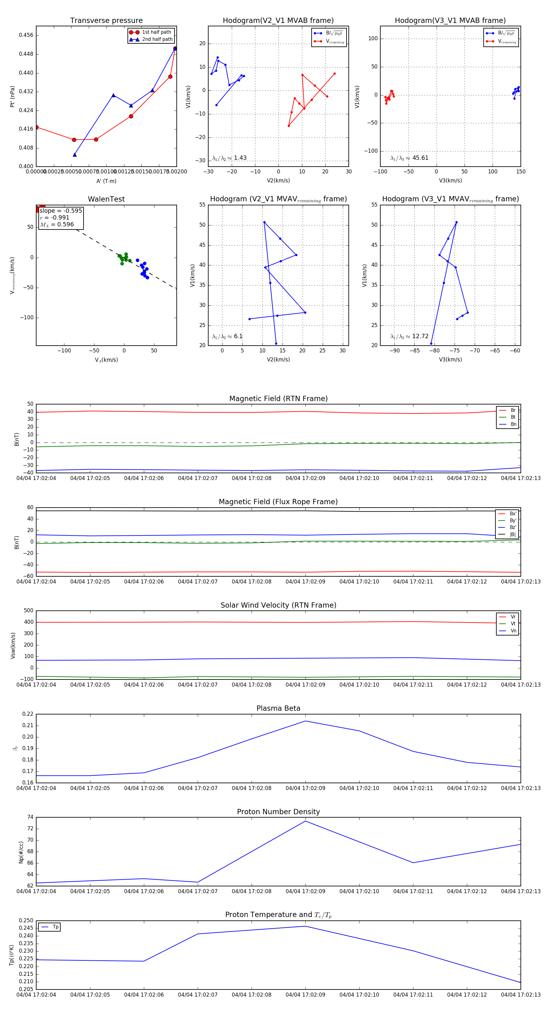
Flux Rope in 2024

Flux Rope Event 2024-04-04 17:02:04 ~ 2024-04-04 17:02:13 (10 seconds)


plot