HOME   LIST
‹–   –›

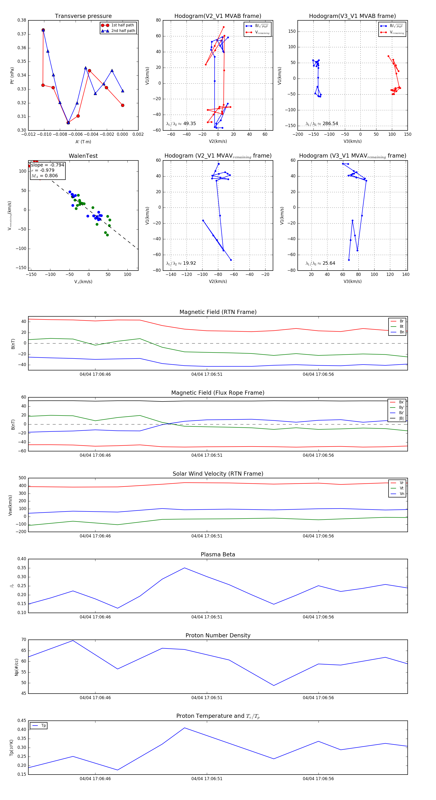
Flux Rope in 2024

Flux Rope Event 2024-04-04 17:06:43 ~ 2024-04-04 17:07:00 (18 seconds)


plot