HOME   LIST
‹–   –›

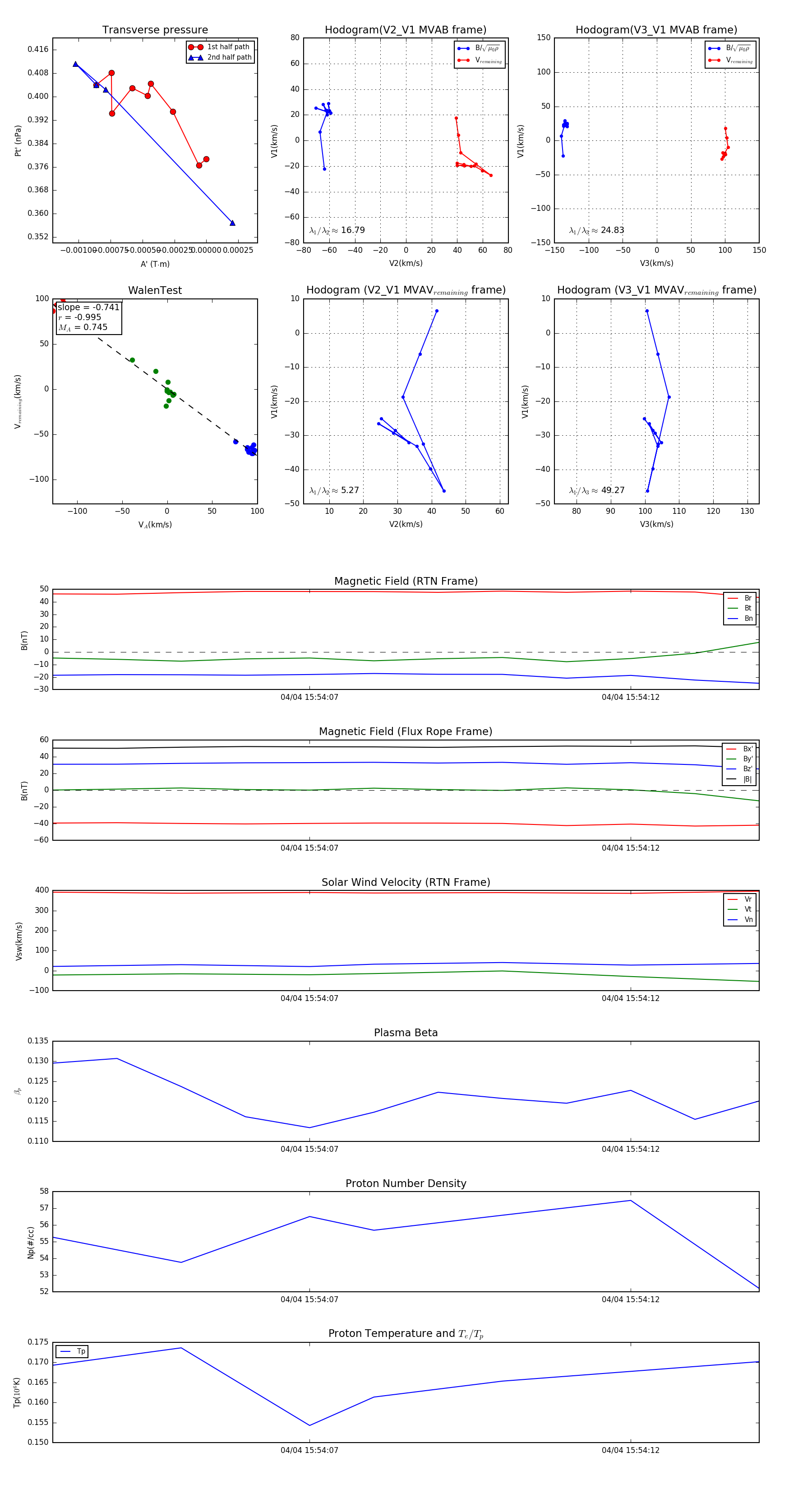
Flux Rope in 2024

Flux Rope Event 2024-04-04 15:54:03 ~ 2024-04-04 15:54:14 (12 seconds)


plot