HOME   LIST
‹–   –›

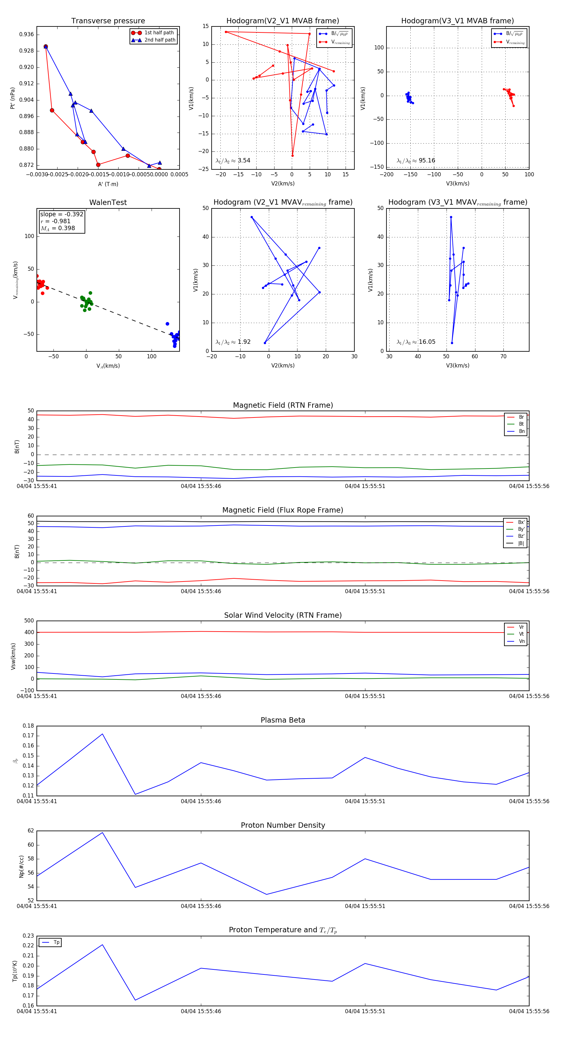
Flux Rope in 2024

Flux Rope Event 2024-04-04 15:55:41 ~ 2024-04-04 15:55:56 (16 seconds)


plot