HOME   LIST
‹–   –›

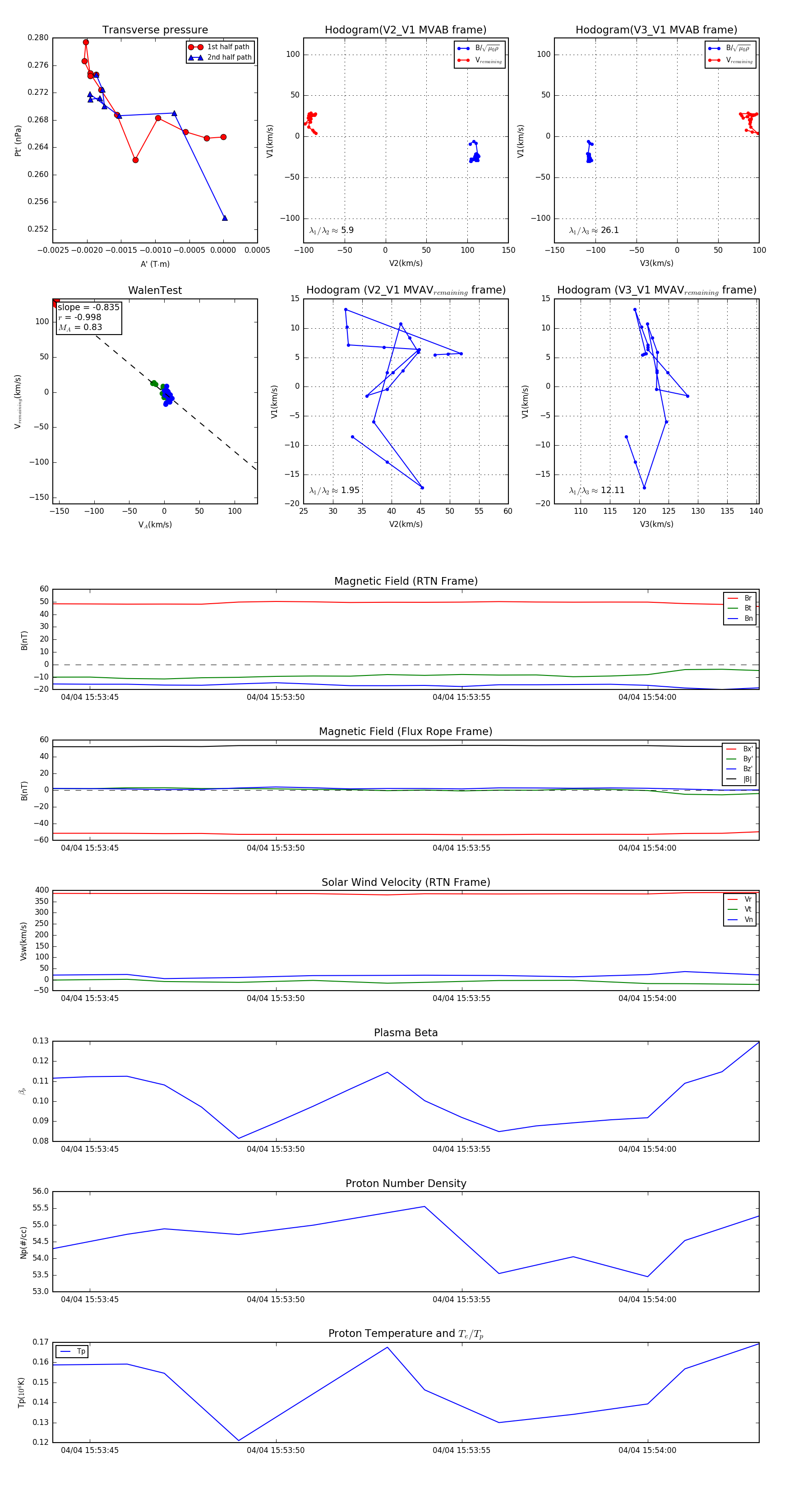
Flux Rope in 2024

Flux Rope Event 2024-04-04 15:53:44 ~ 2024-04-04 15:54:03 (20 seconds)


plot