HOME   LIST
‹–   –›

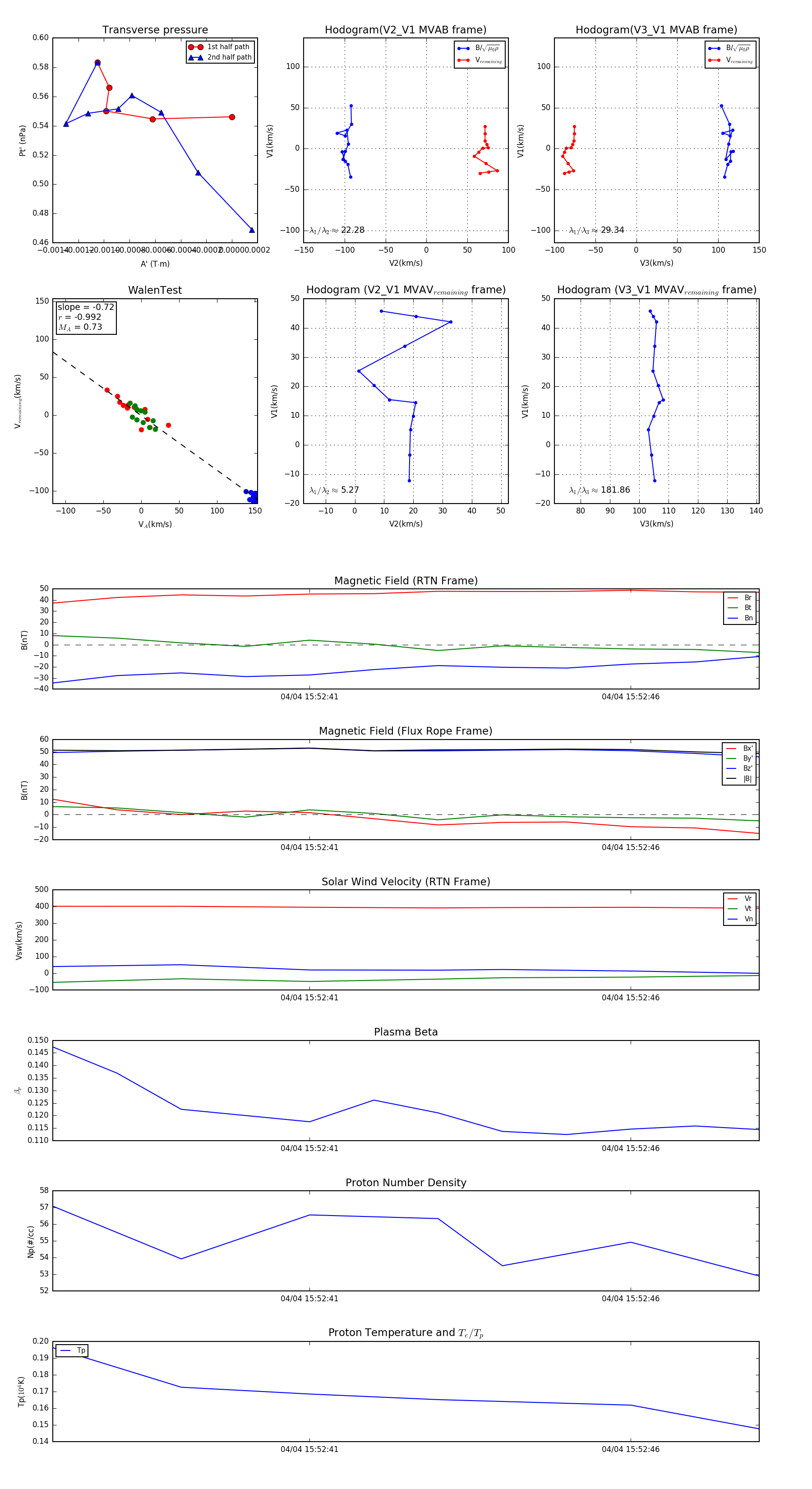
Flux Rope in 2024

Flux Rope Event 2024-04-04 15:52:37 ~ 2024-04-04 15:52:48 (12 seconds)


plot