HOME   LIST
‹–   –›

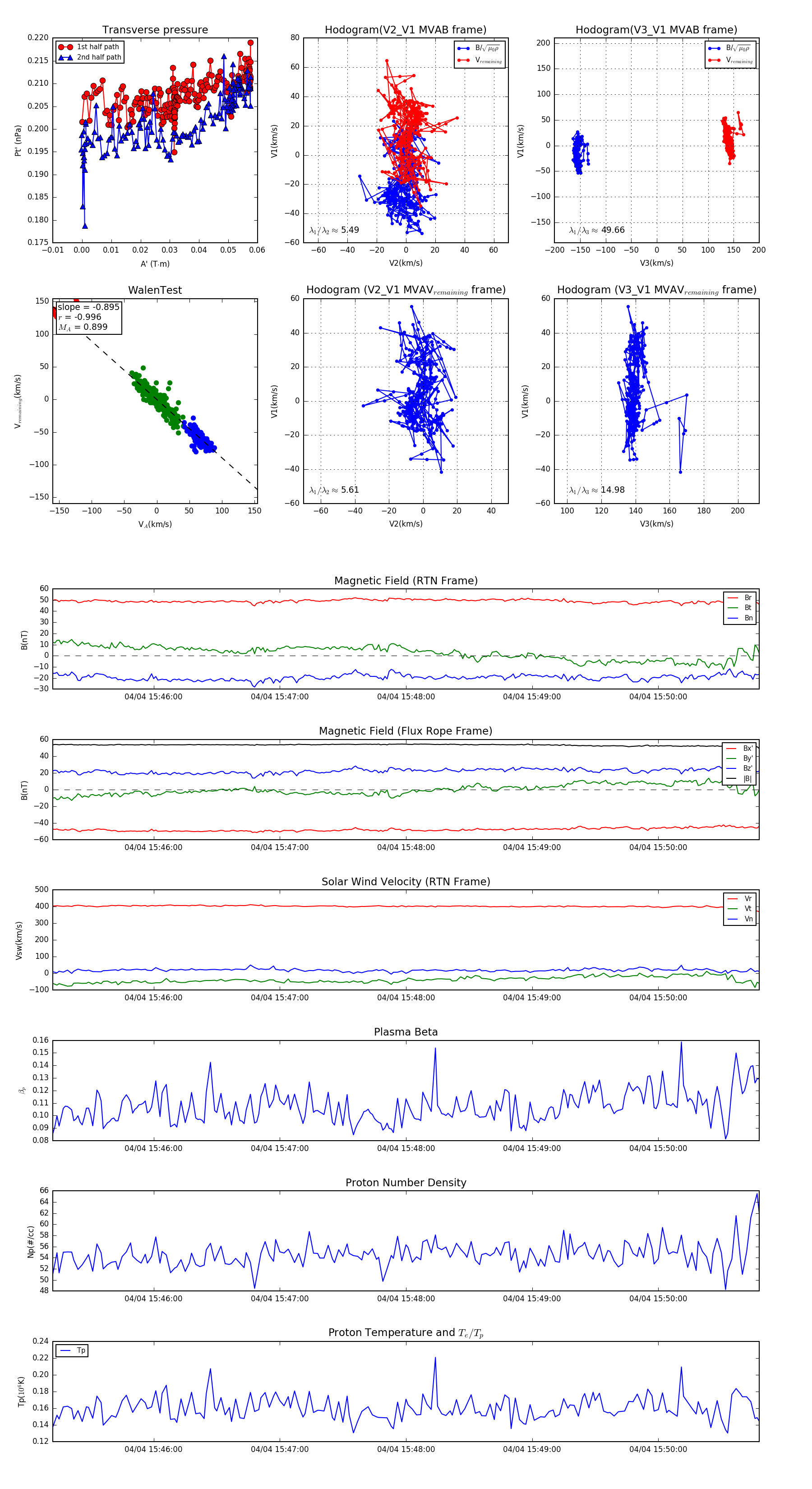
Flux Rope in 2024

Flux Rope Event 2024-04-04 15:45:12 ~ 2024-04-04 15:50:48 (337 seconds)


plot