HOME   LIST
‹–   –›

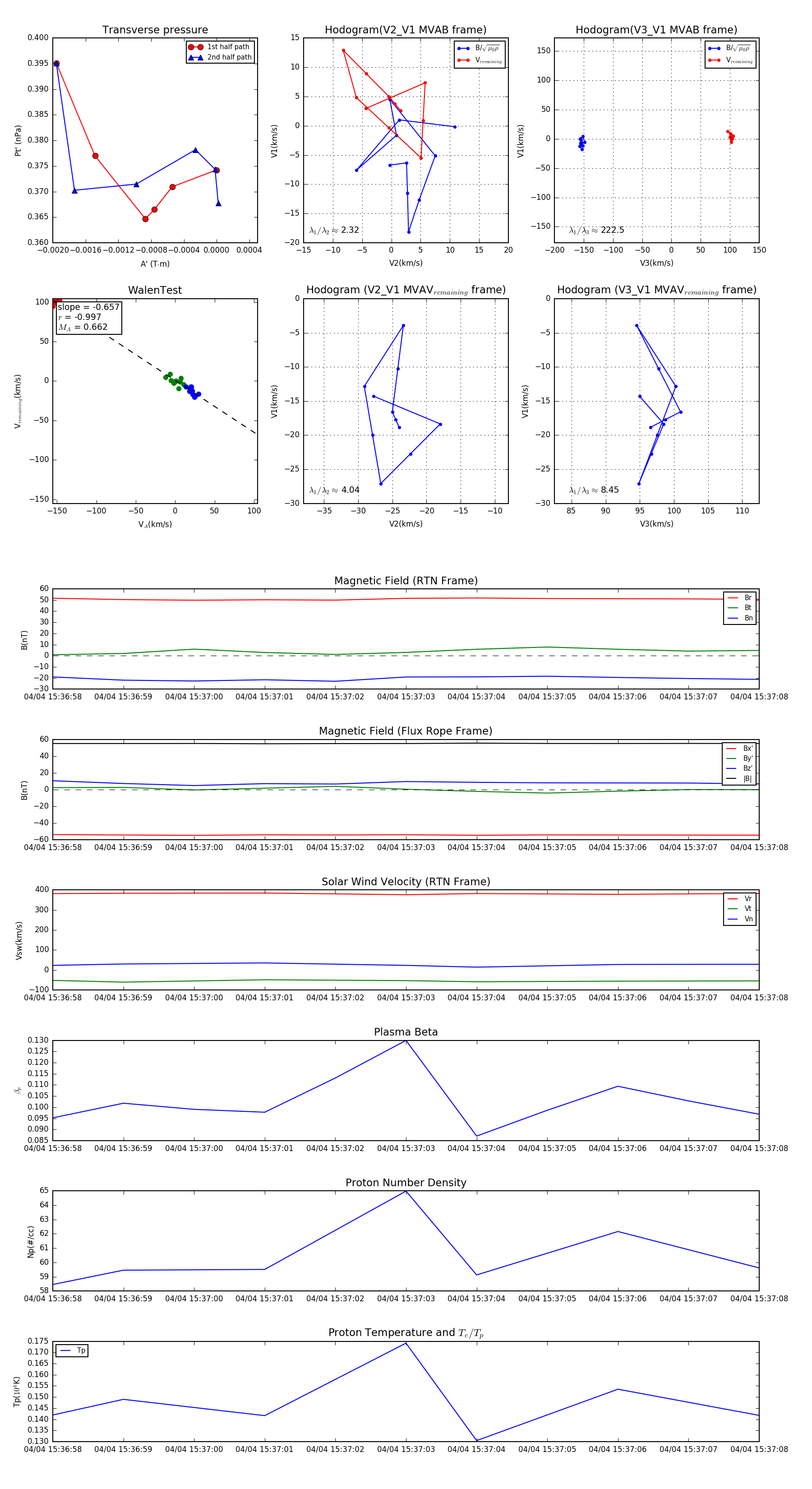
Flux Rope in 2024

Flux Rope Event 2024-04-04 15:36:58 ~ 2024-04-04 15:37:08 (11 seconds)


plot