HOME   LIST
‹–   –›

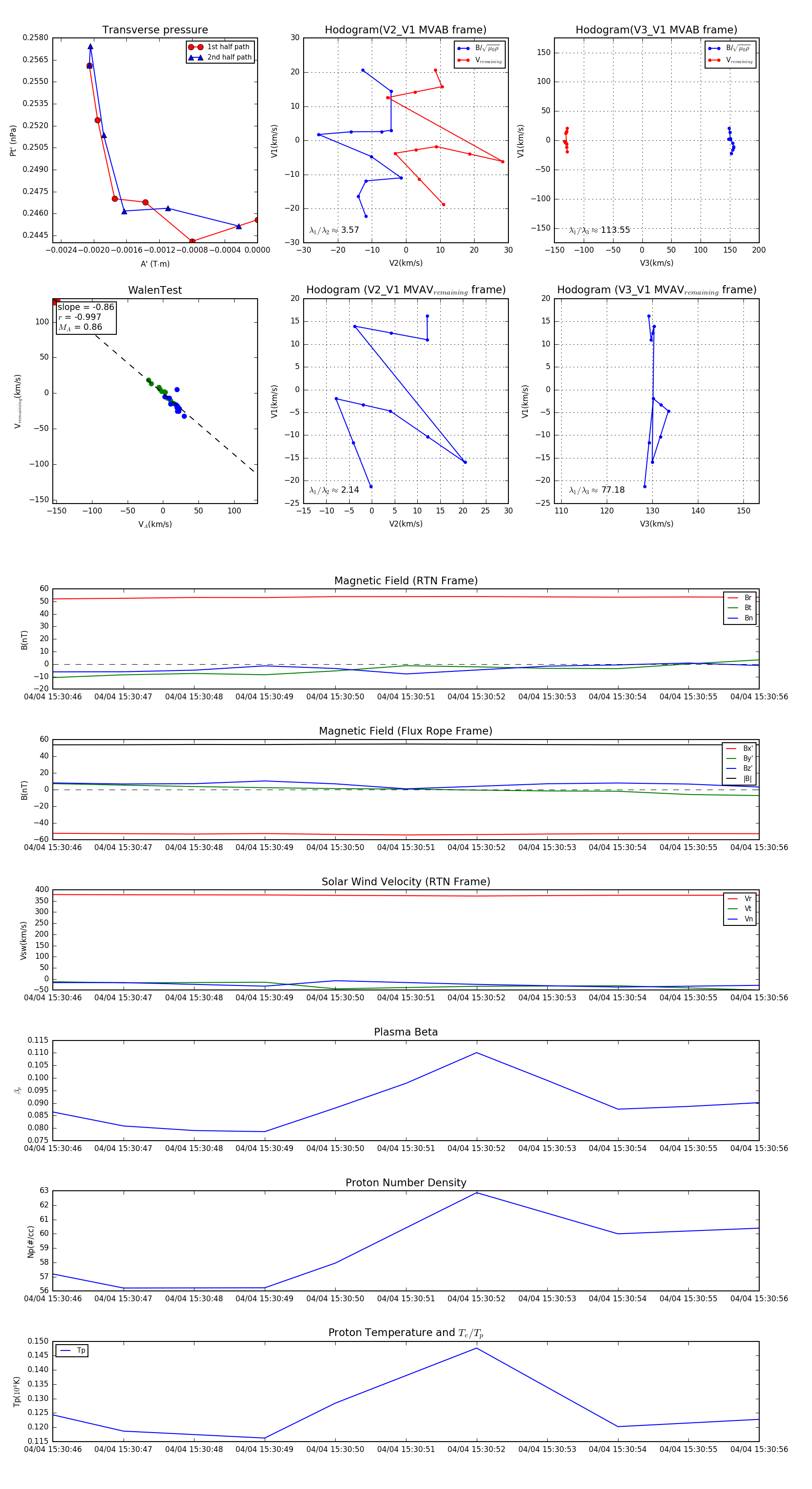
Flux Rope in 2024

Flux Rope Event 2024-04-04 15:30:46 ~ 2024-04-04 15:30:56 (11 seconds)


plot