HOME   LIST
‹–   –›

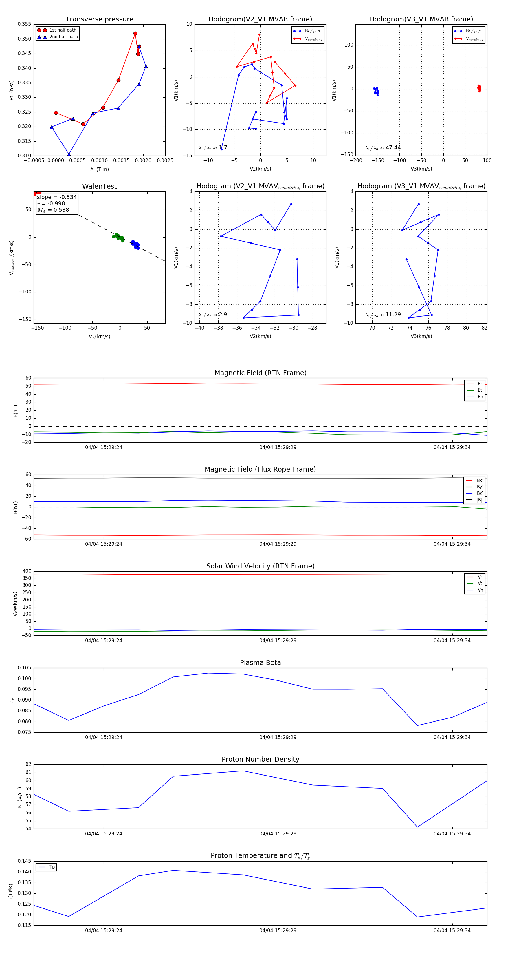
Flux Rope in 2024

Flux Rope Event 2024-04-04 15:29:22 ~ 2024-04-04 15:29:35 (14 seconds)


plot