HOME   LIST
‹–   –›

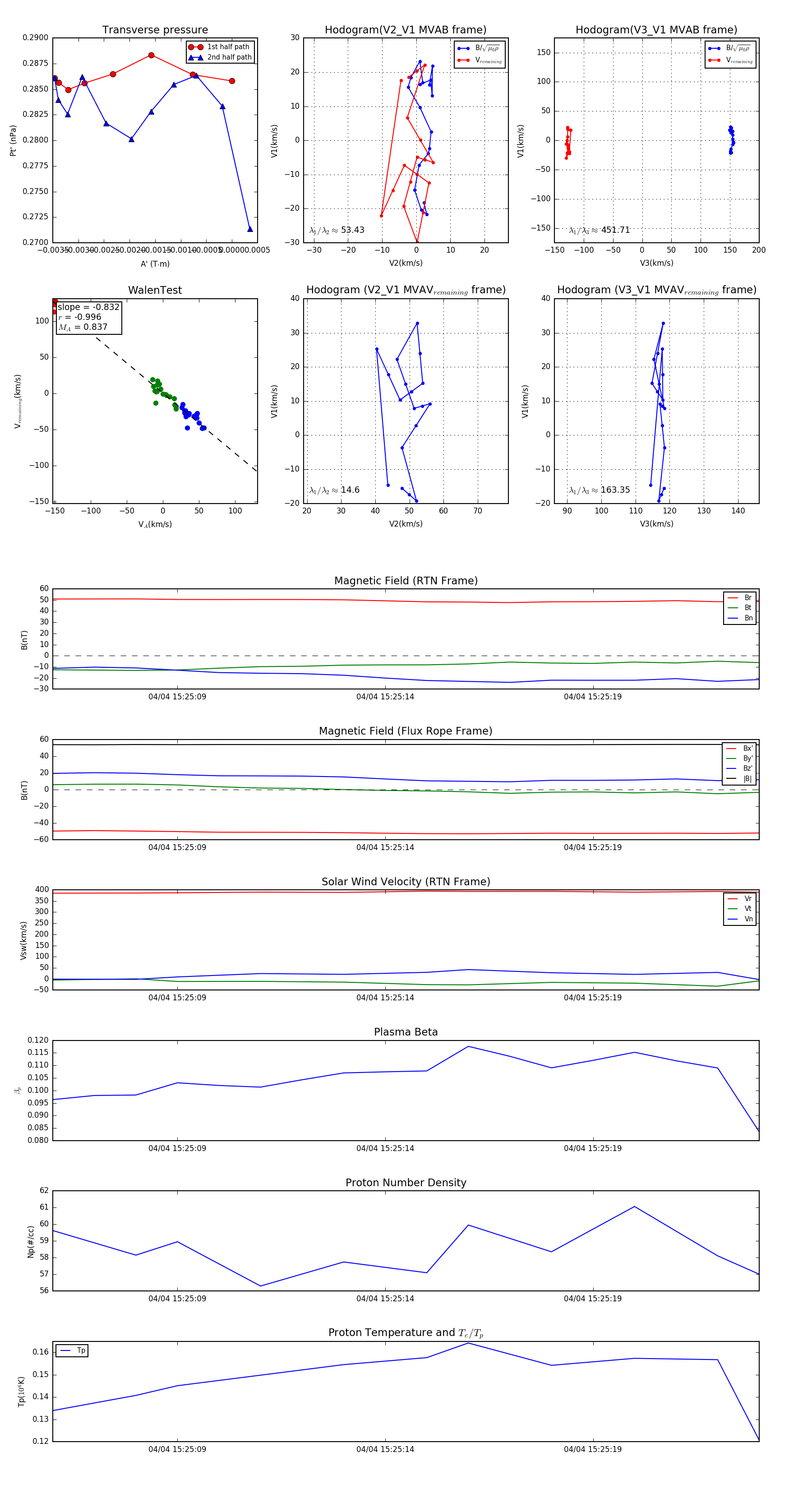
Flux Rope in 2024

Flux Rope Event 2024-04-04 15:25:06 ~ 2024-04-04 15:25:23 (18 seconds)


plot