HOME   LIST
‹–   –›

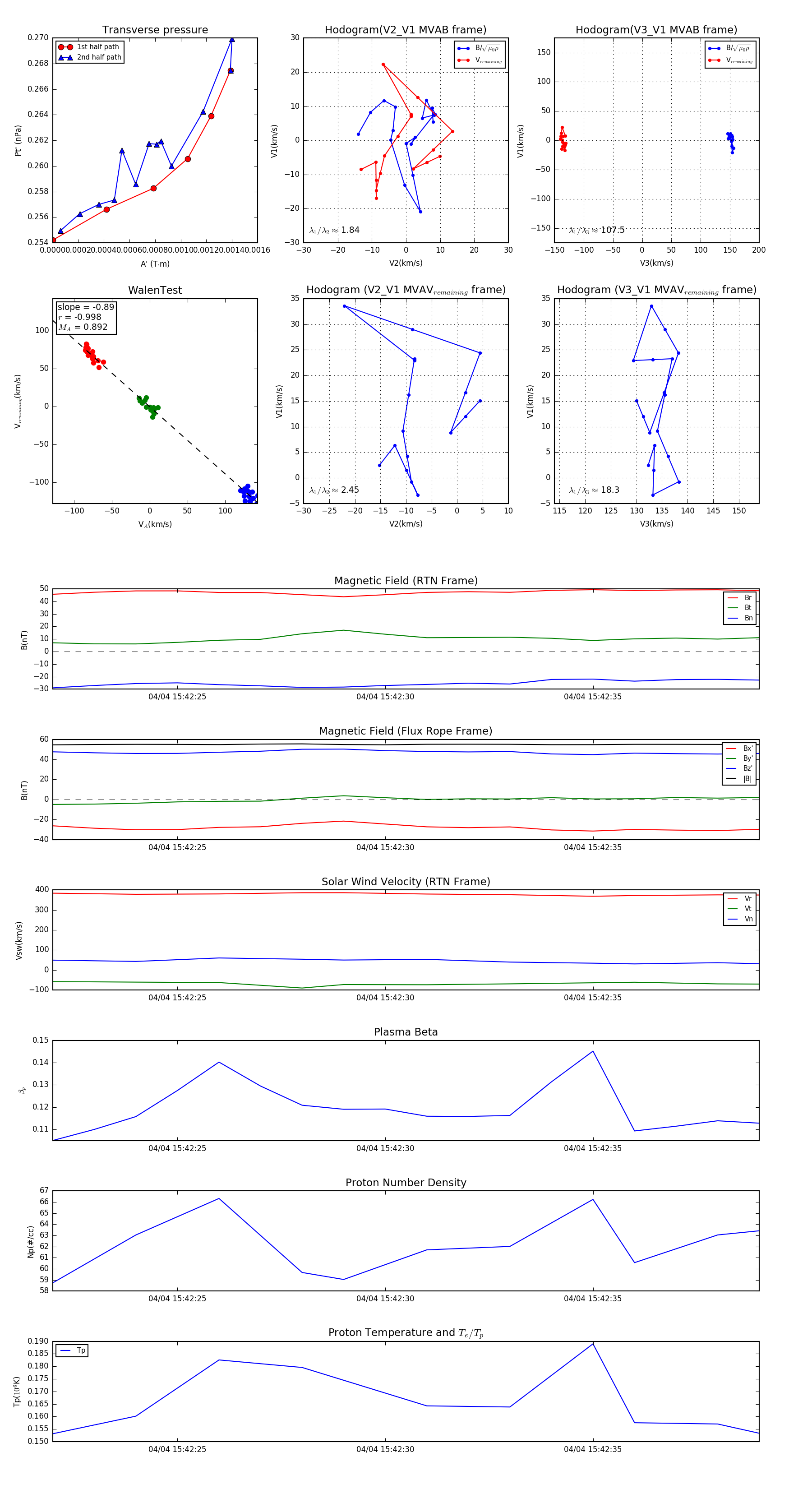
Flux Rope in 2024

Flux Rope Event 2024-04-04 15:42:22 ~ 2024-04-04 15:42:39 (18 seconds)


plot