HOME   LIST
‹–   –›

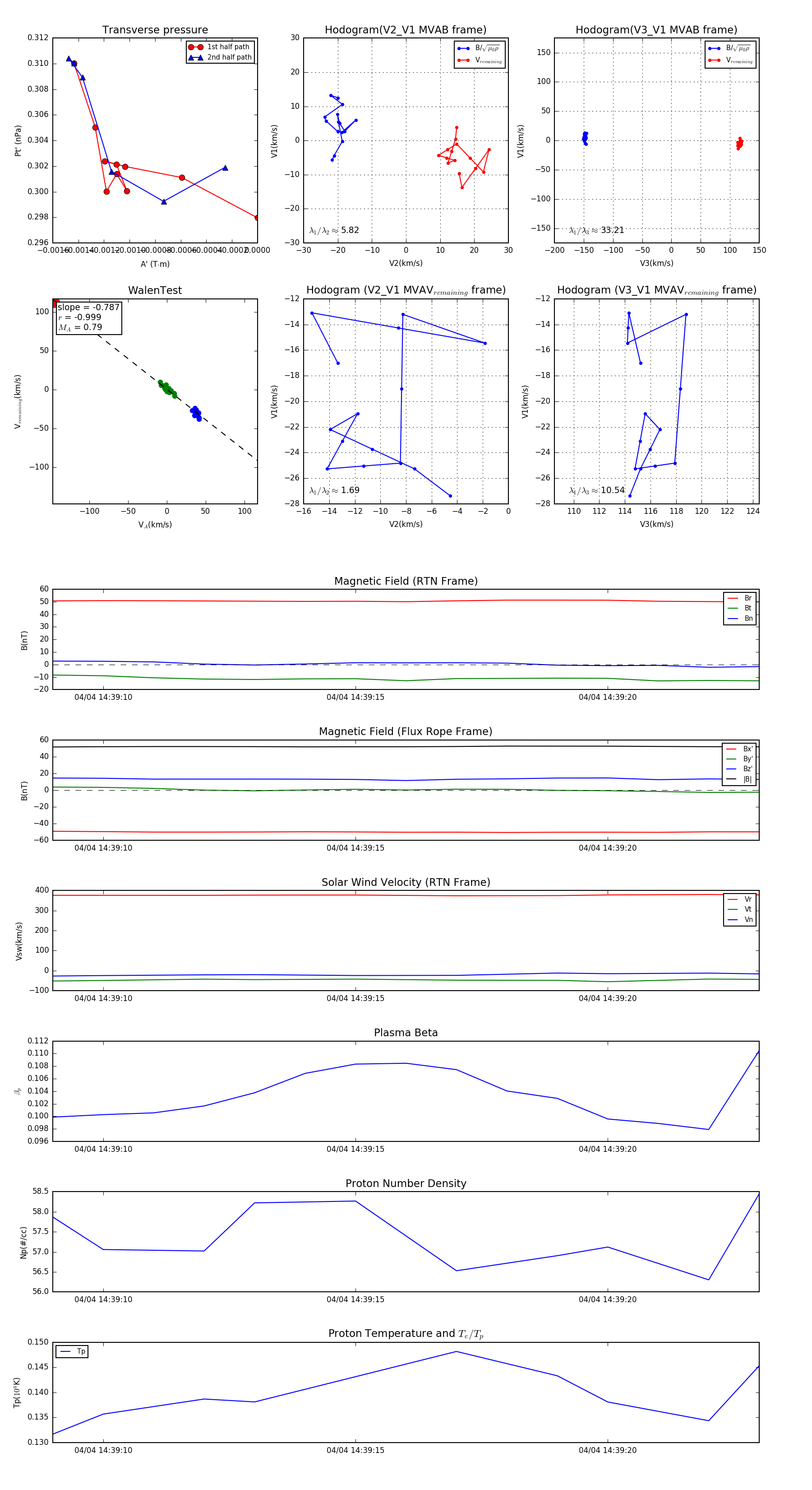
Flux Rope in 2024

Flux Rope Event 2024-04-04 14:39:09 ~ 2024-04-04 14:39:23 (15 seconds)


plot