HOME   LIST
‹–   –›

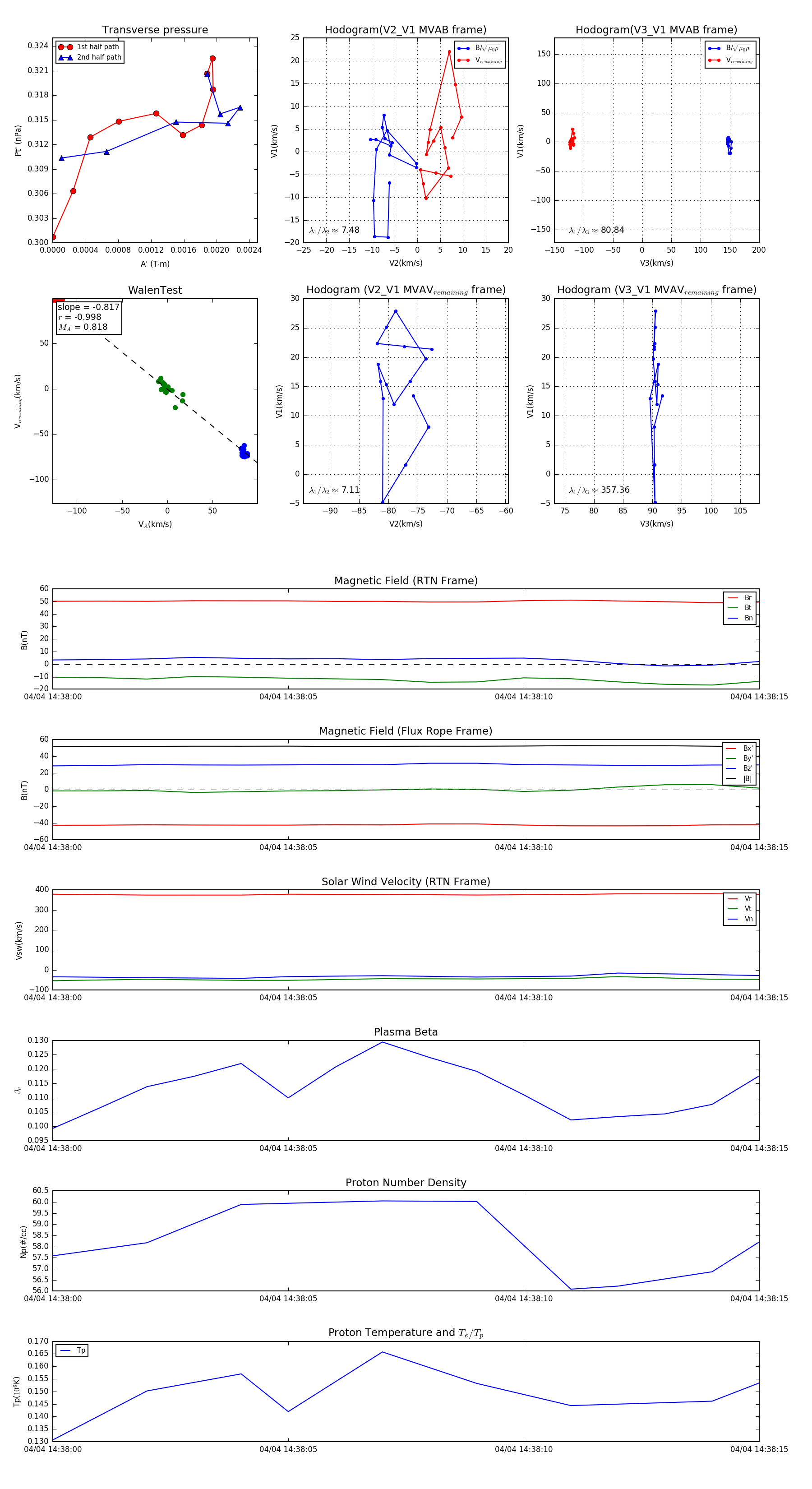
Flux Rope in 2024

Flux Rope Event 2024-04-04 14:38:00 ~ 2024-04-04 14:38:15 (16 seconds)


plot