HOME   LIST
‹–   –›

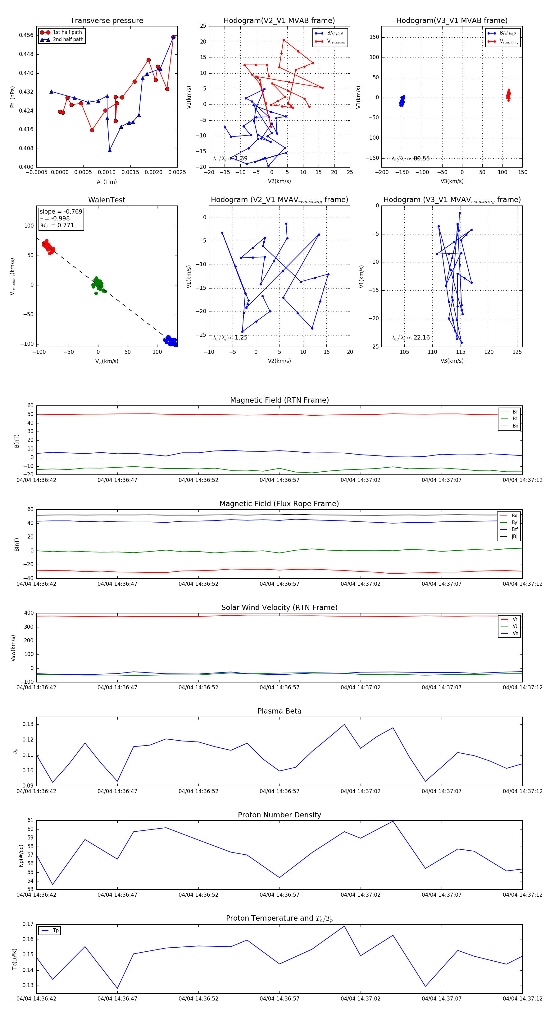
Flux Rope in 2024

Flux Rope Event 2024-04-04 14:36:42 ~ 2024-04-04 14:37:12 (31 seconds)


plot