HOME   LIST
‹–   –›

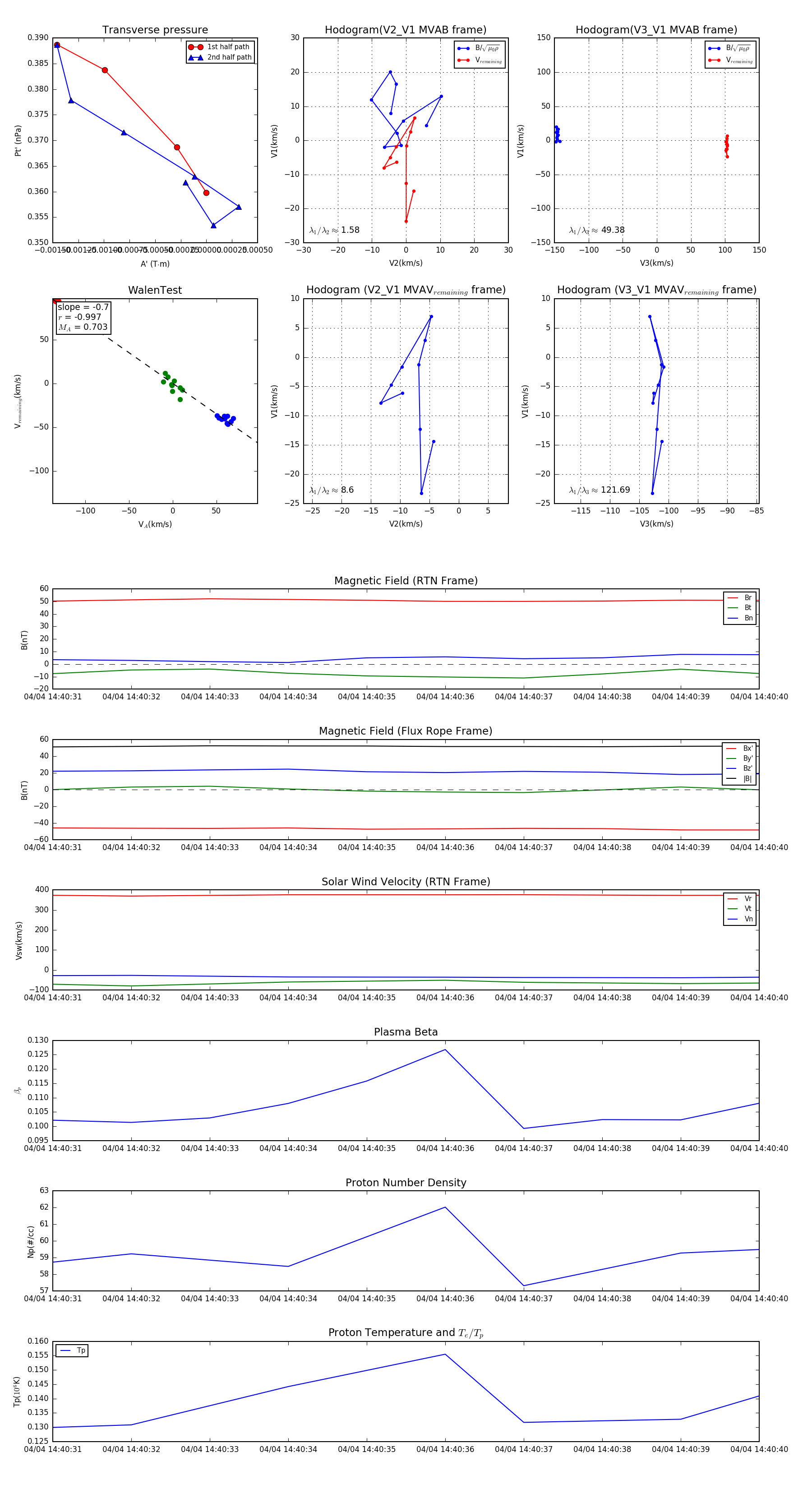
Flux Rope in 2024

Flux Rope Event 2024-04-04 14:40:31 ~ 2024-04-04 14:40:40 (10 seconds)


plot