HOME   LIST
‹–   –›

Flux Rope in 2024

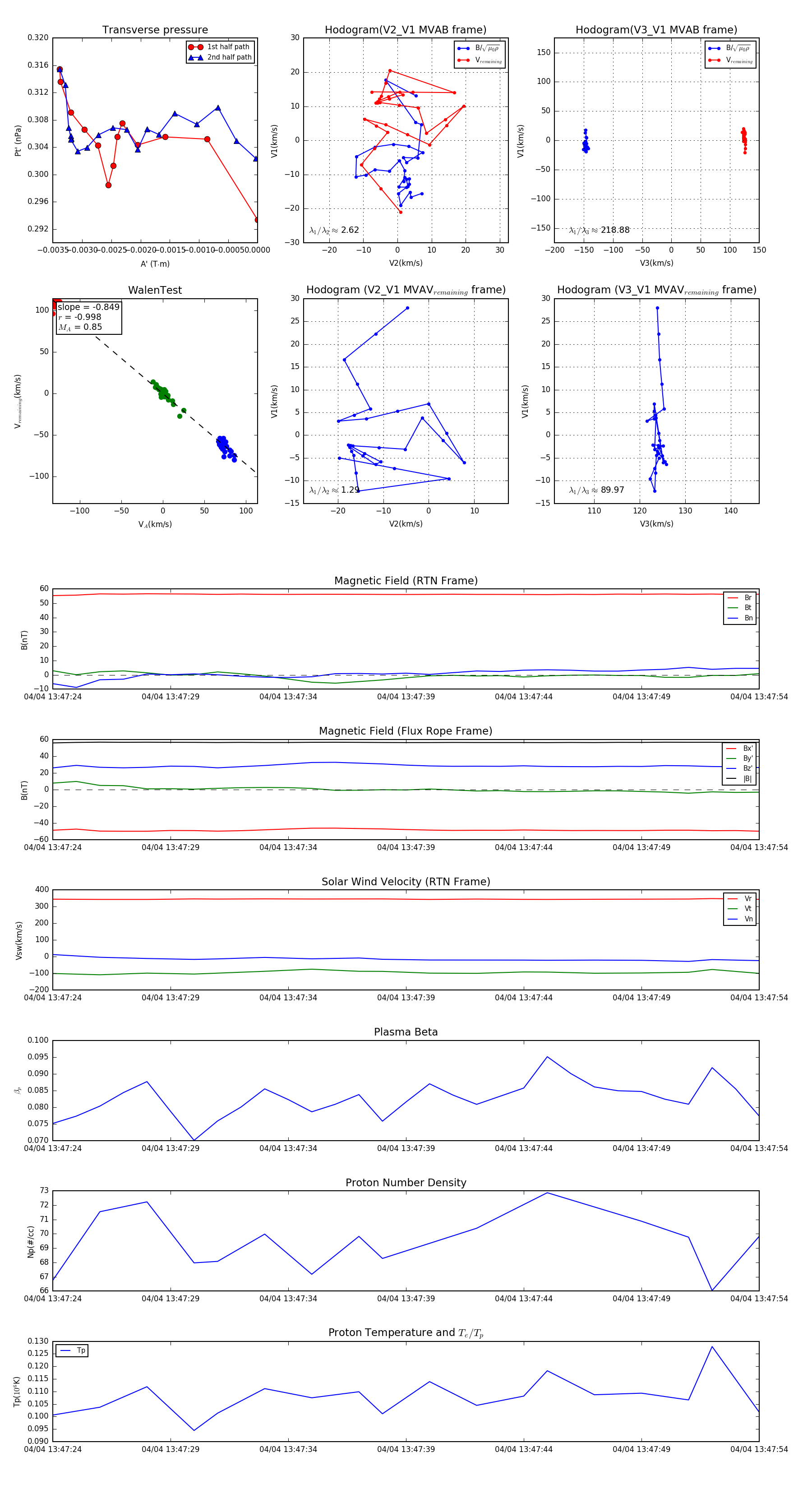
Flux Rope Event 2024-04-04 13:47:24 ~ 2024-04-04 13:47:54 (31 seconds)


plot