HOME   LIST
‹–   –›

Flux Rope in 2024

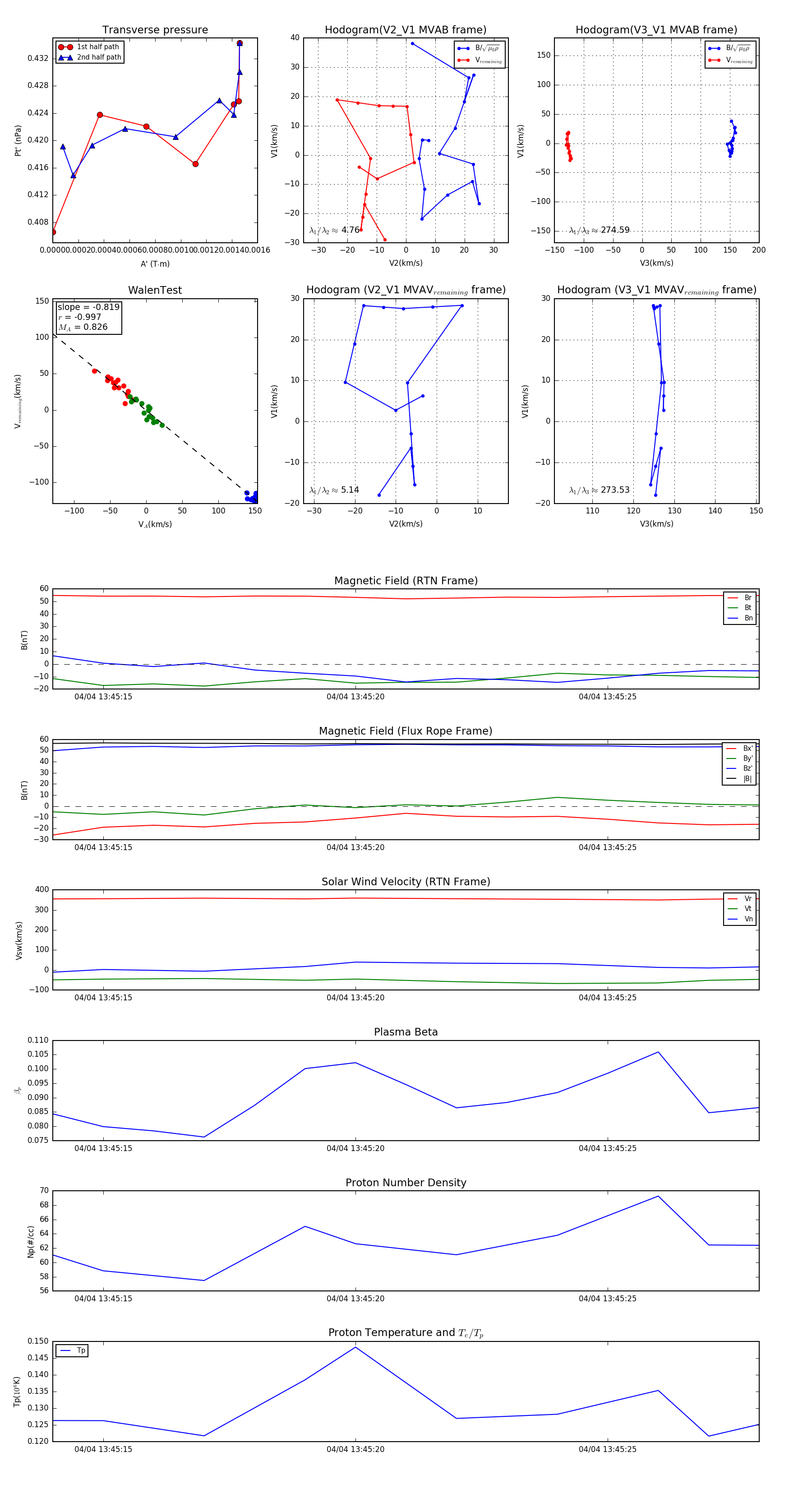
Flux Rope Event 2024-04-04 13:45:14 ~ 2024-04-04 13:45:28 (15 seconds)


plot