HOME   LIST
‹–   –›

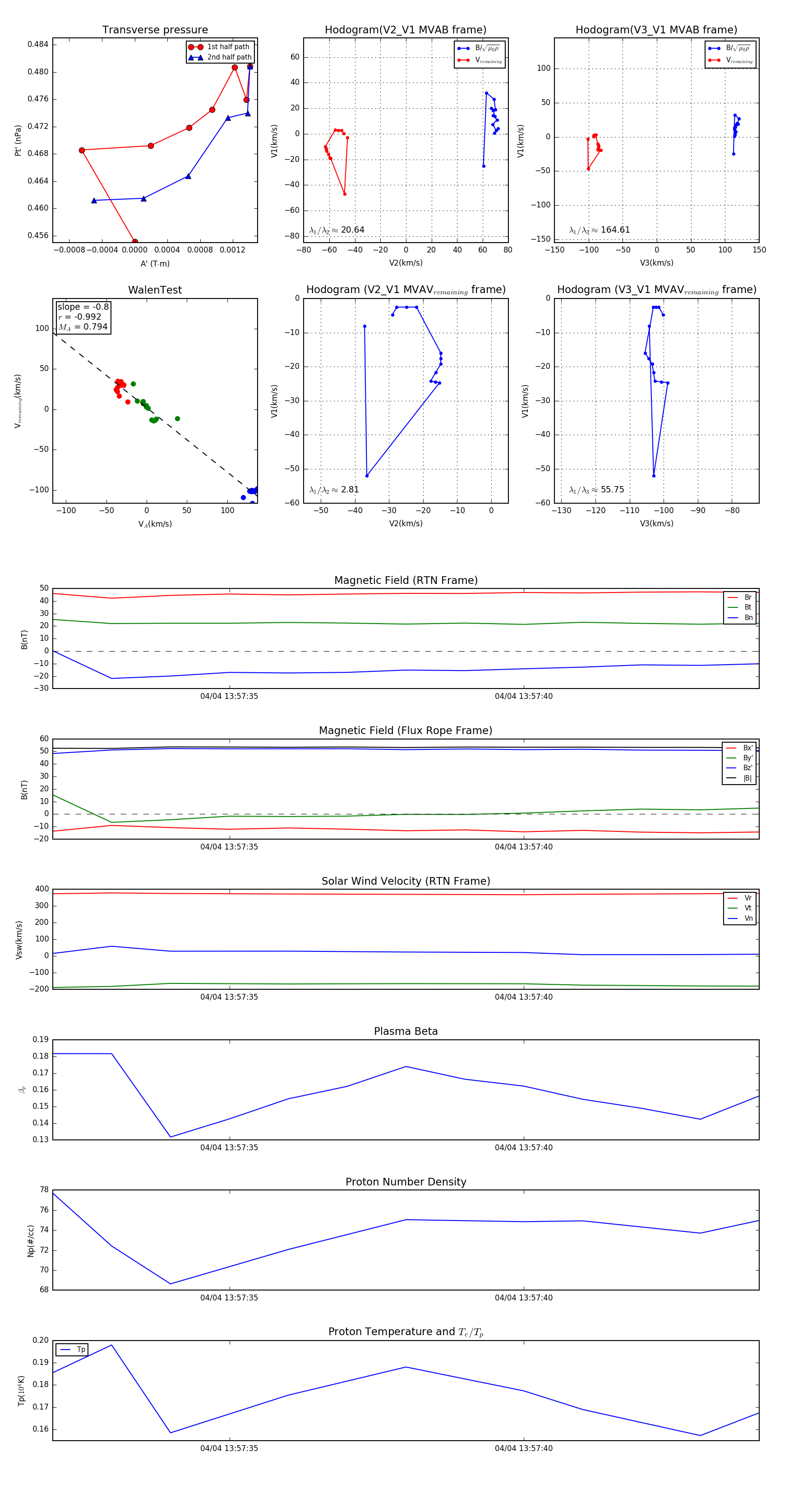
Flux Rope in 2024

Flux Rope Event 2024-04-04 13:57:32 ~ 2024-04-04 13:57:44 (13 seconds)


plot