HOME   LIST
‹–   –›

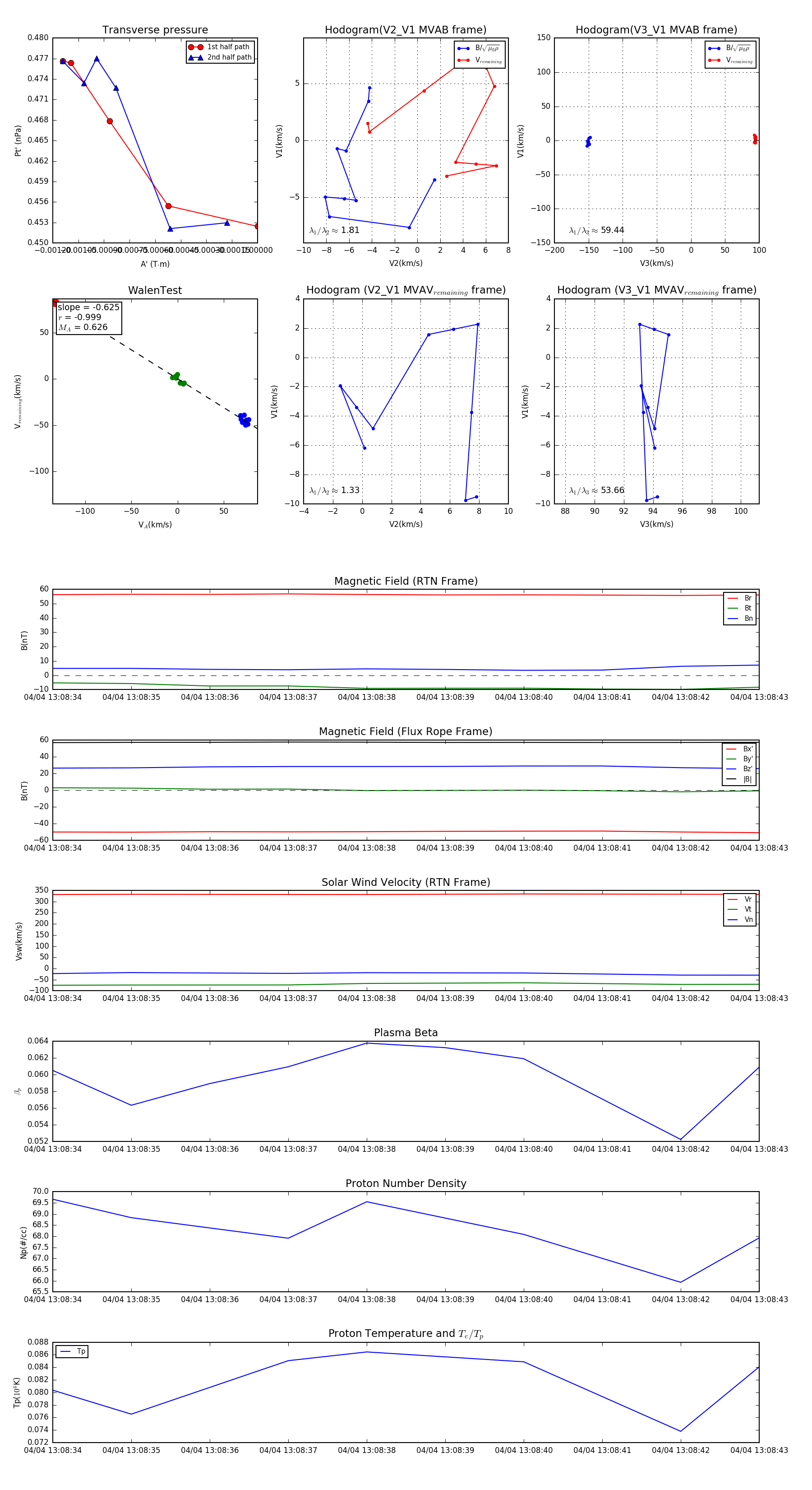
Flux Rope in 2024

Flux Rope Event 2024-04-04 13:08:34 ~ 2024-04-04 13:08:43 (10 seconds)


plot