HOME   LIST
‹–   –›

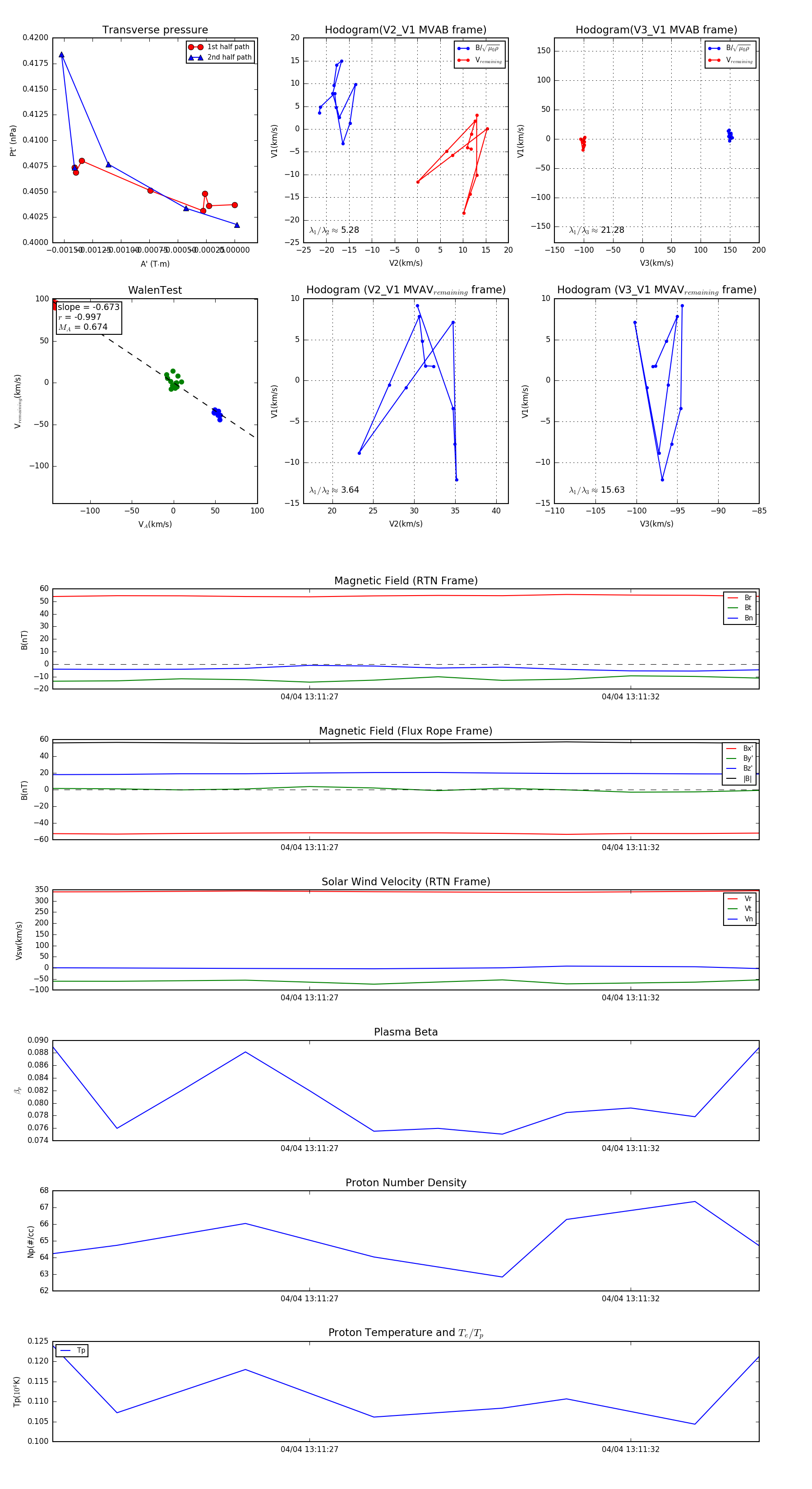
Flux Rope in 2024

Flux Rope Event 2024-04-04 13:11:23 ~ 2024-04-04 13:11:34 (12 seconds)


plot