HOME   LIST
‹–   –›

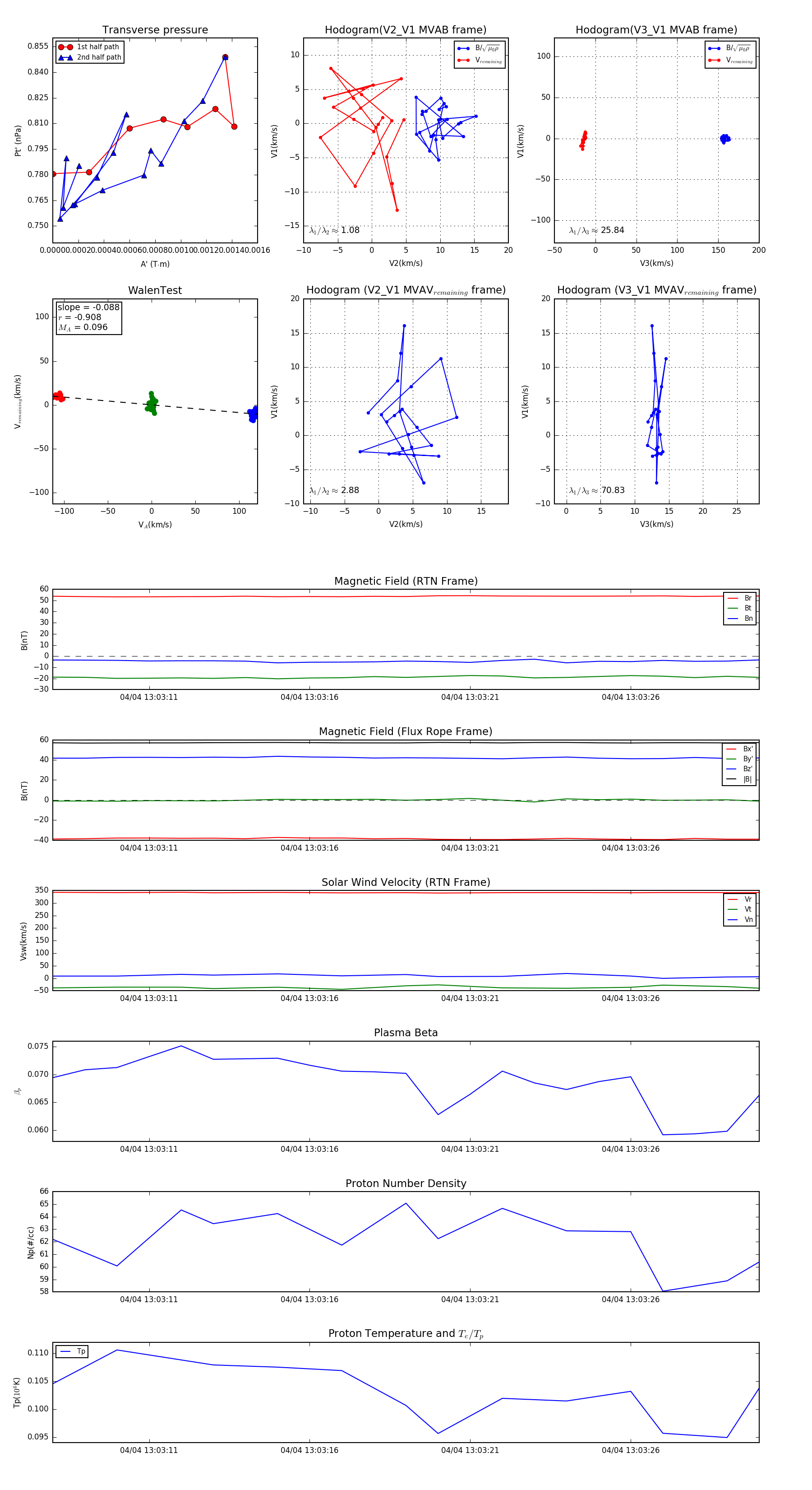
Flux Rope in 2024

Flux Rope Event 2024-04-04 13:03:08 ~ 2024-04-04 13:03:30 (23 seconds)


plot