HOME   LIST
‹–   –›

Flux Rope in 2024

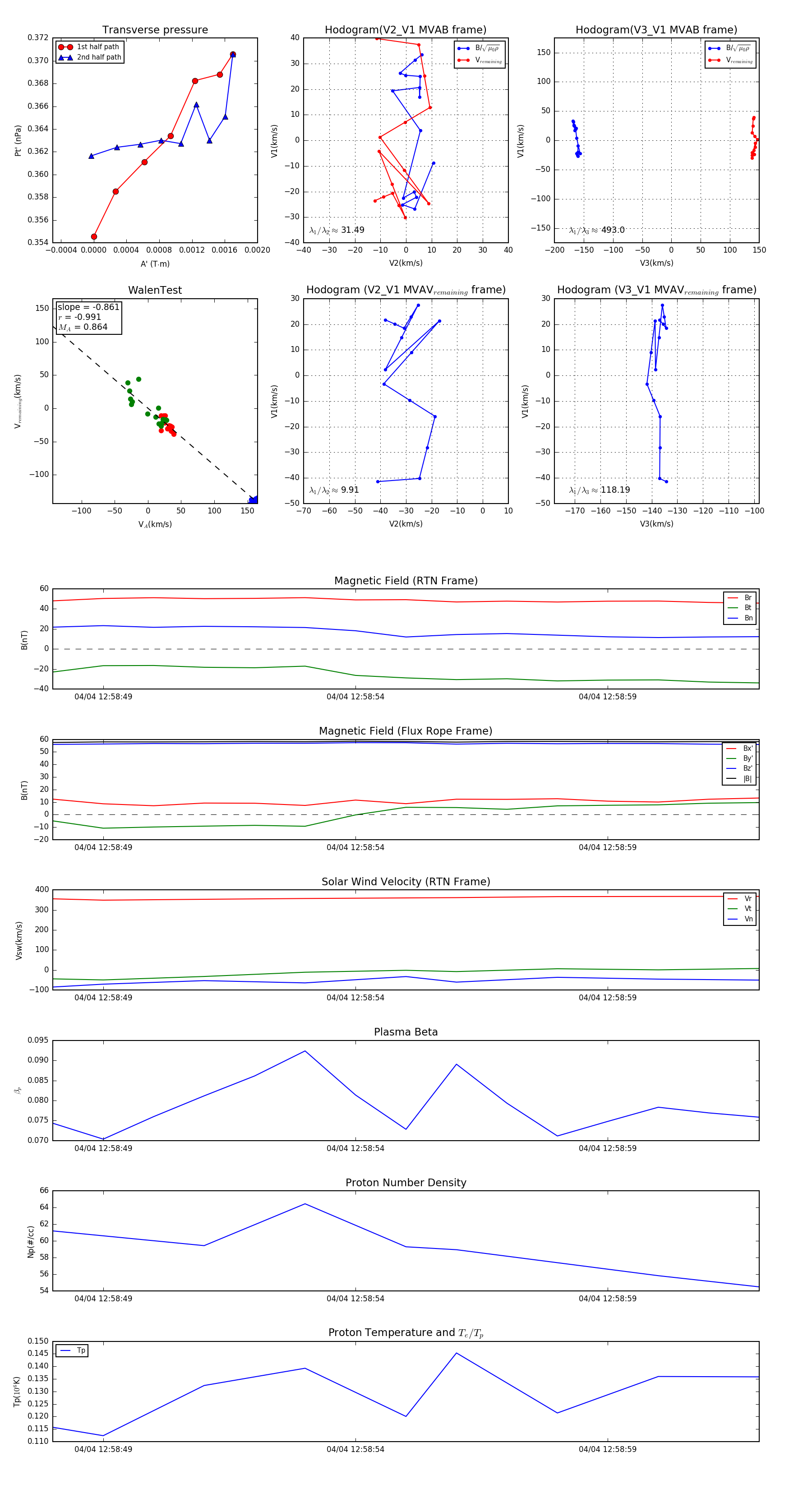
Flux Rope Event 2024-04-04 12:58:48 ~ 2024-04-04 12:59:02 (15 seconds)


plot