HOME   LIST
‹–   –›

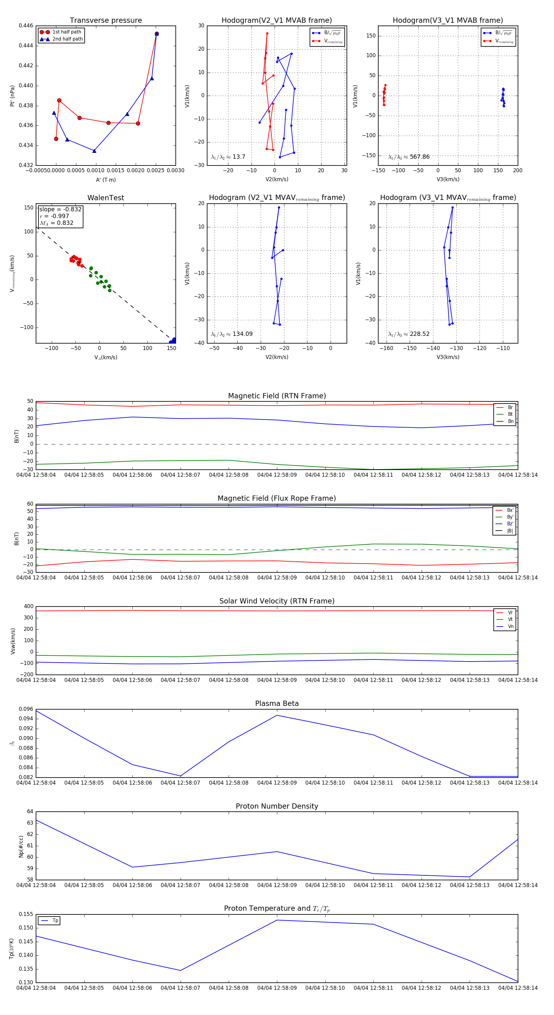
Flux Rope in 2024

Flux Rope Event 2024-04-04 12:58:04 ~ 2024-04-04 12:58:14 (11 seconds)


plot