HOME   LIST
‹–   –›

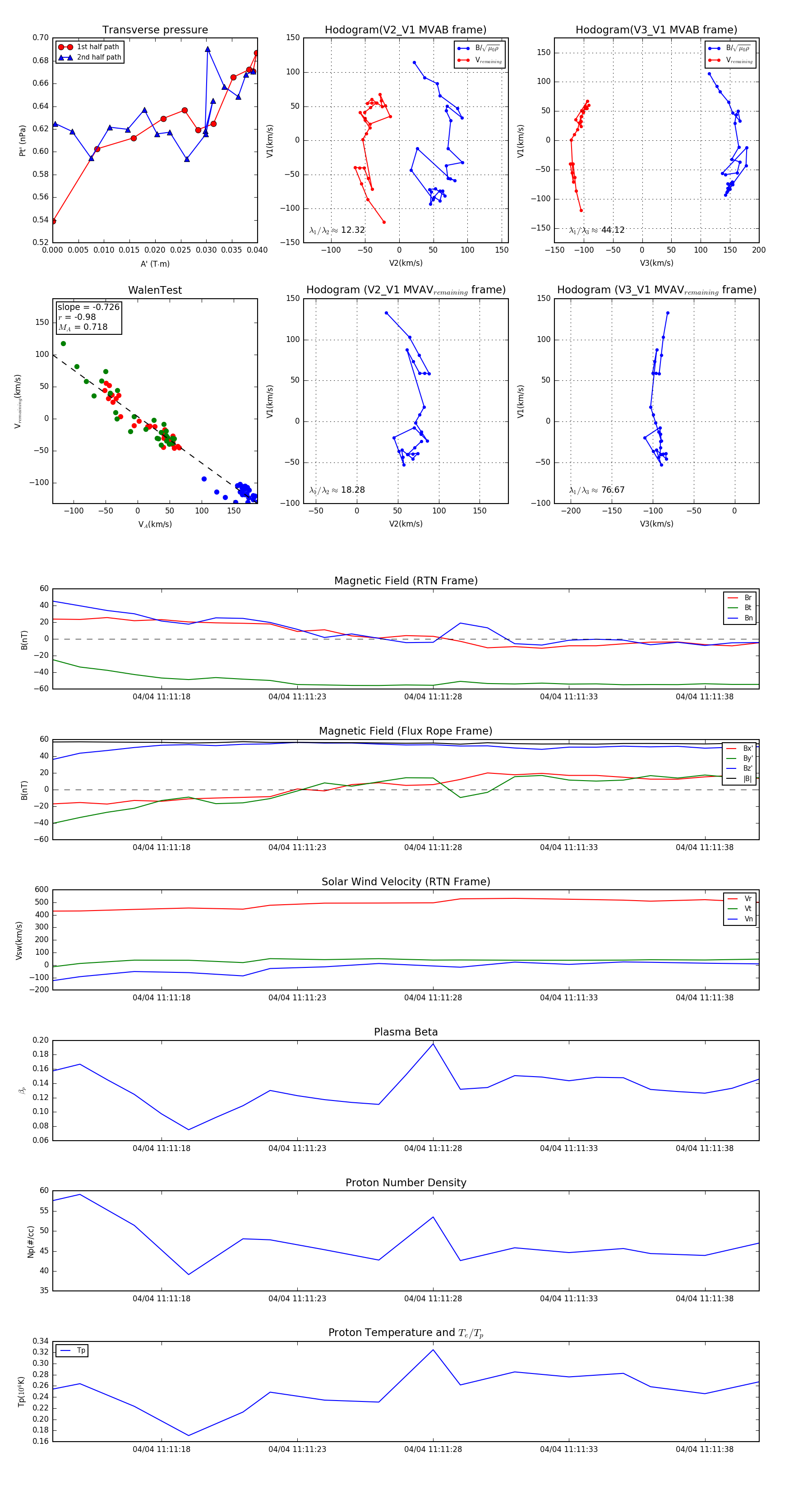
Flux Rope in 2024

Flux Rope Event 2024-04-04 11:11:14 ~ 2024-04-04 11:11:40 (27 seconds)


plot