HOME   LIST
‹–   –›

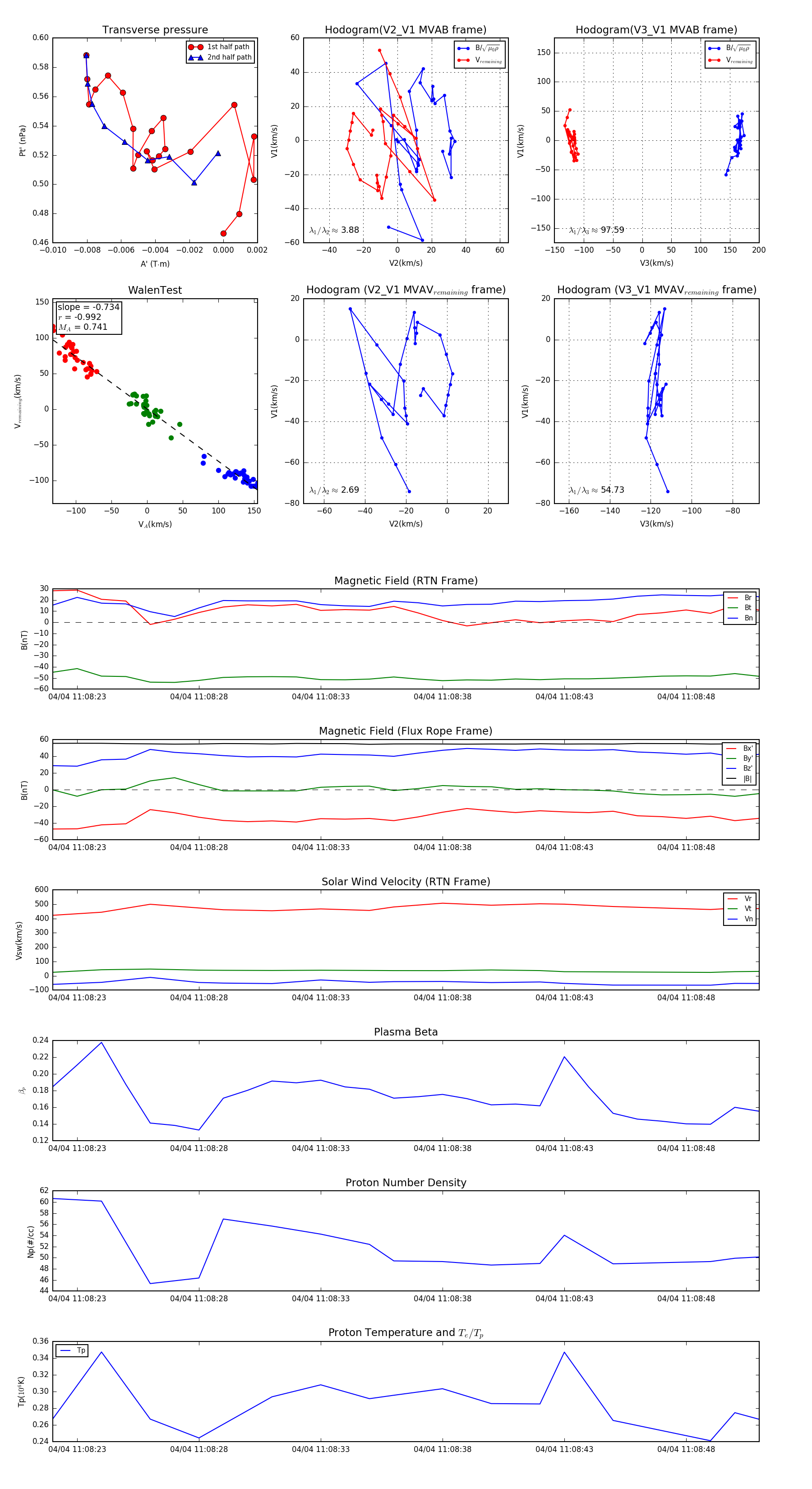
Flux Rope in 2024

Flux Rope Event 2024-04-04 11:08:22 ~ 2024-04-04 11:08:51 (30 seconds)


plot