HOME   LIST
‹–   –›

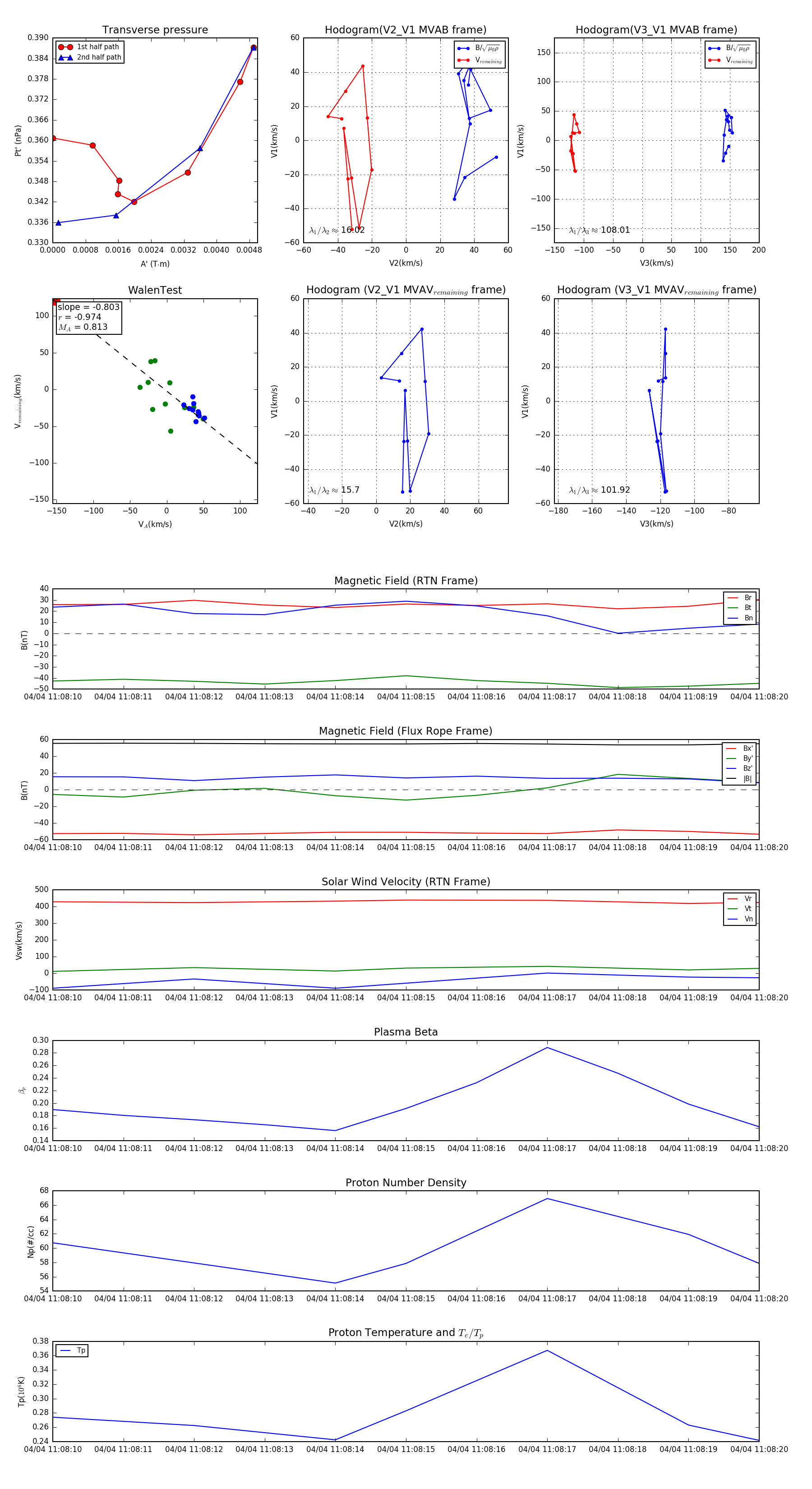
Flux Rope in 2024

Flux Rope Event 2024-04-04 11:08:10 ~ 2024-04-04 11:08:20 (11 seconds)


plot