HOME   LIST
‹–   –›

Flux Rope in 2024

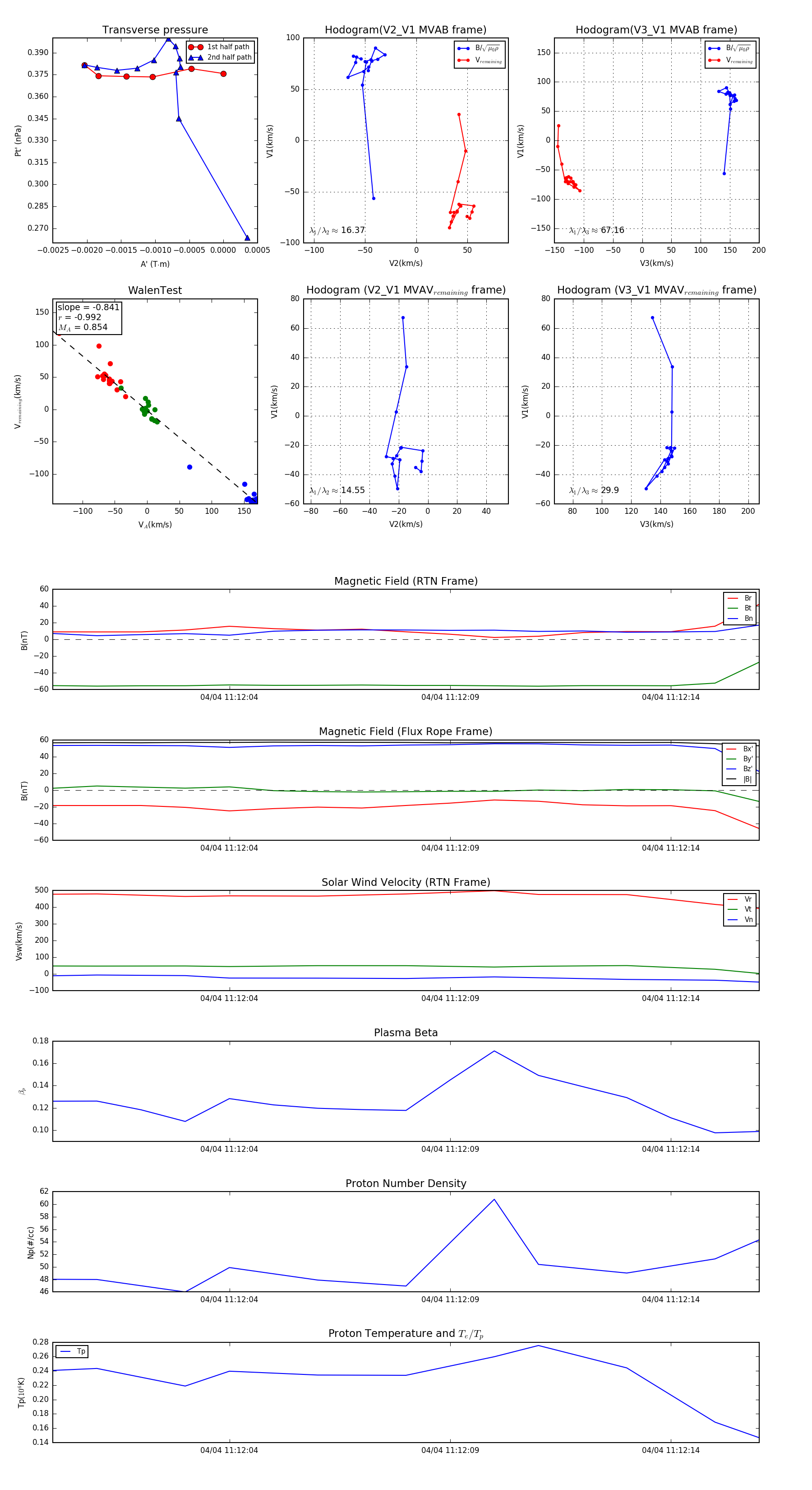
Flux Rope Event 2024-04-04 11:12:00 ~ 2024-04-04 11:12:16 (17 seconds)


plot