HOME   LIST
‹–   –›

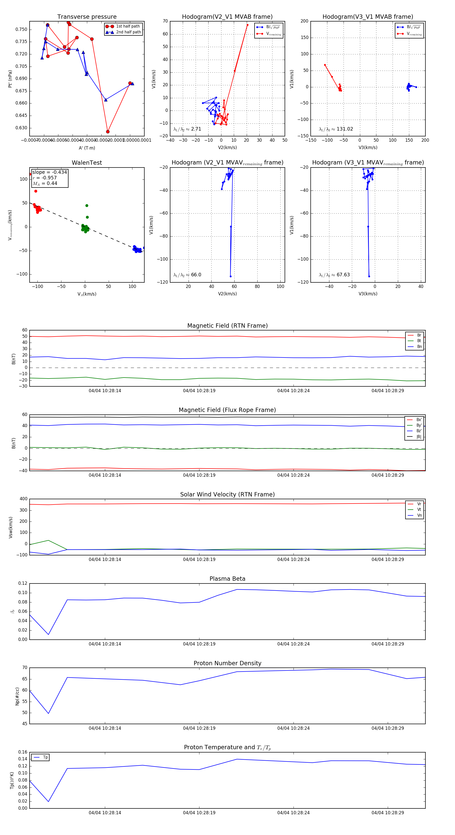
Flux Rope in 2024

Flux Rope Event 2024-04-04 10:28:10 ~ 2024-04-04 10:28:31 (22 seconds)


plot