HOME   LIST
‹–   –›

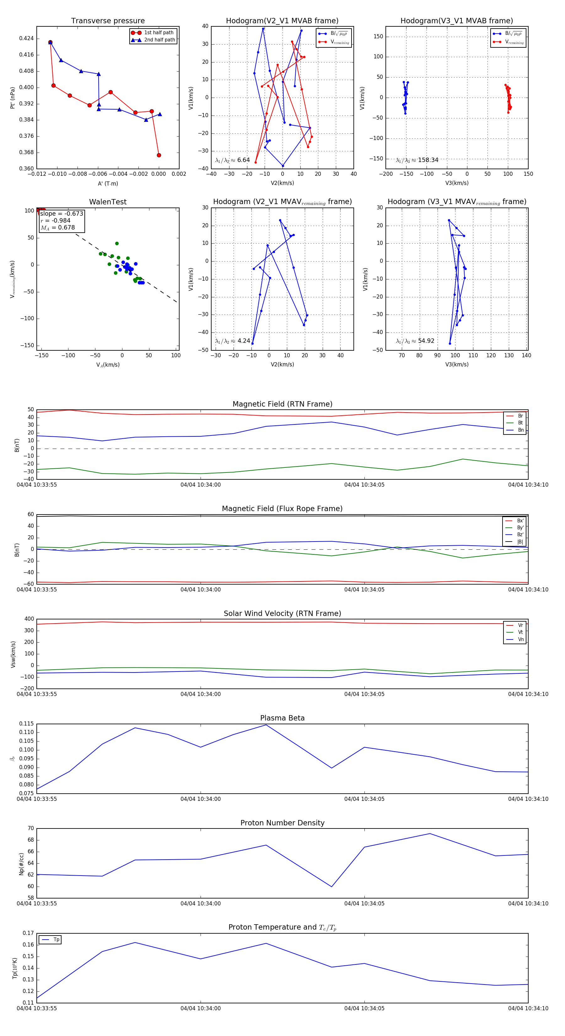
Flux Rope in 2024

Flux Rope Event 2024-04-04 10:33:55 ~ 2024-04-04 10:34:10 (16 seconds)


plot