HOME   LIST
‹–   –›

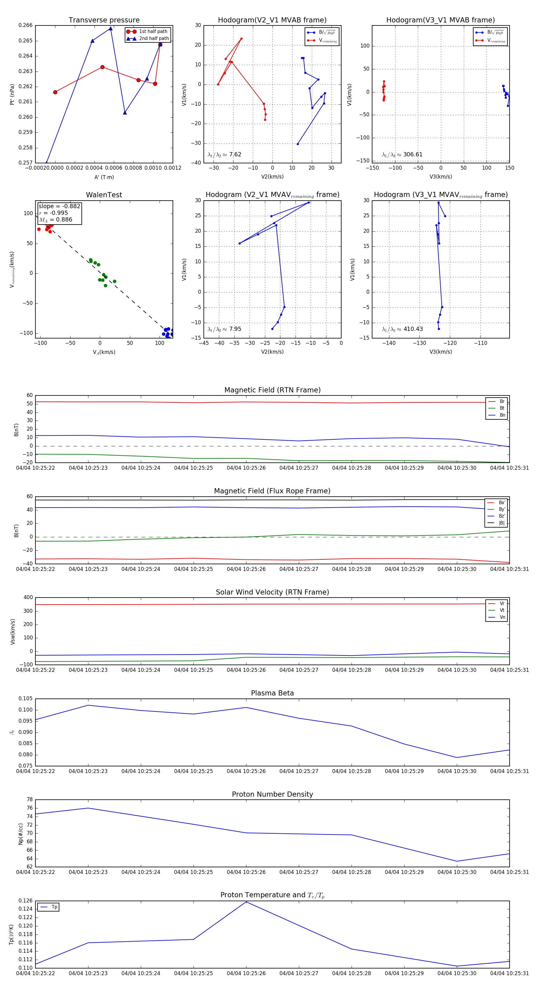
Flux Rope in 2024

Flux Rope Event 2024-04-04 10:25:22 ~ 2024-04-04 10:25:31 (10 seconds)


plot