HOME   LIST
‹–   –›

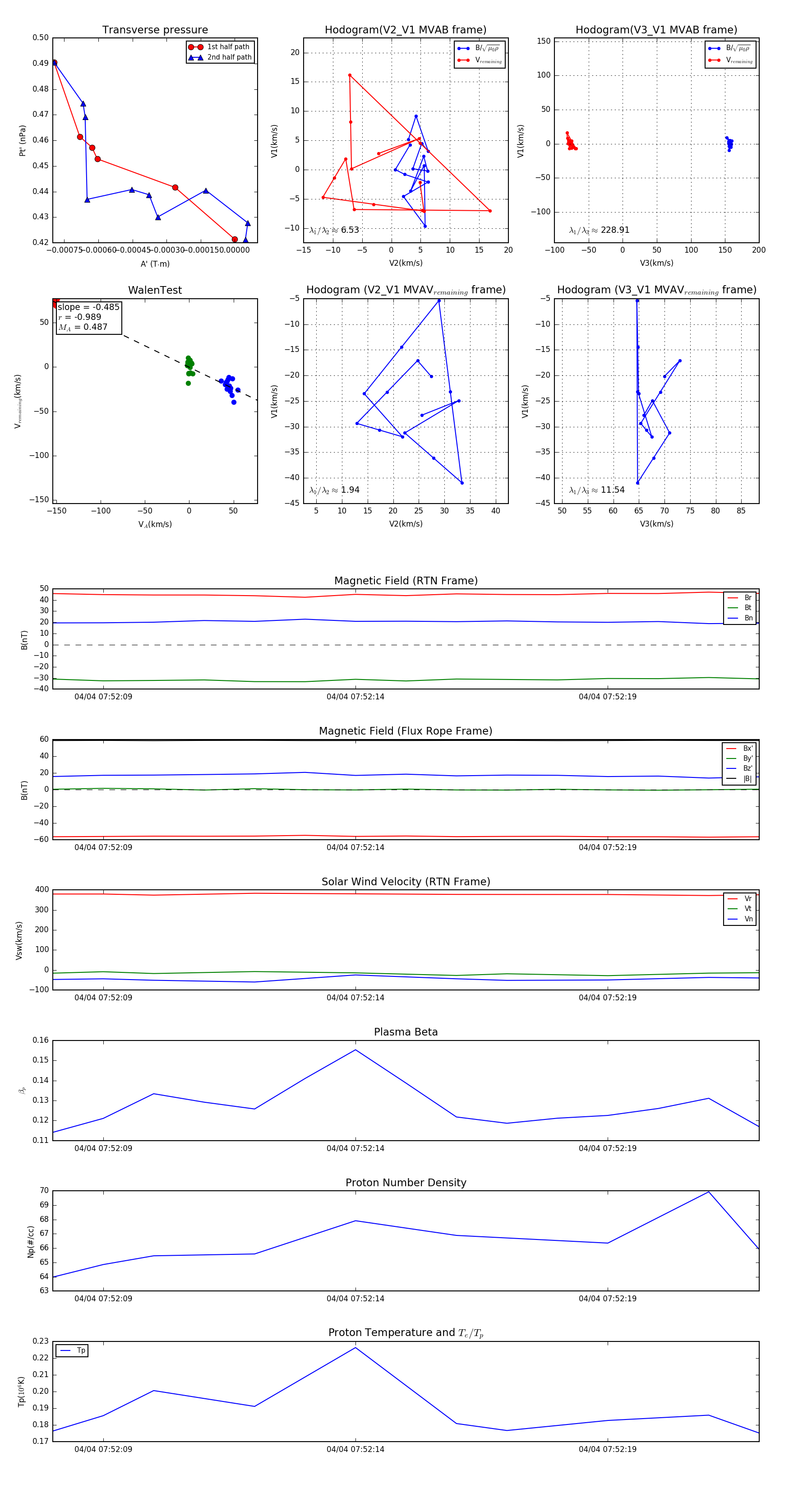
Flux Rope in 2024

Flux Rope Event 2024-04-04 07:52:08 ~ 2024-04-04 07:52:22 (15 seconds)


plot