HOME   LIST
‹–   –›

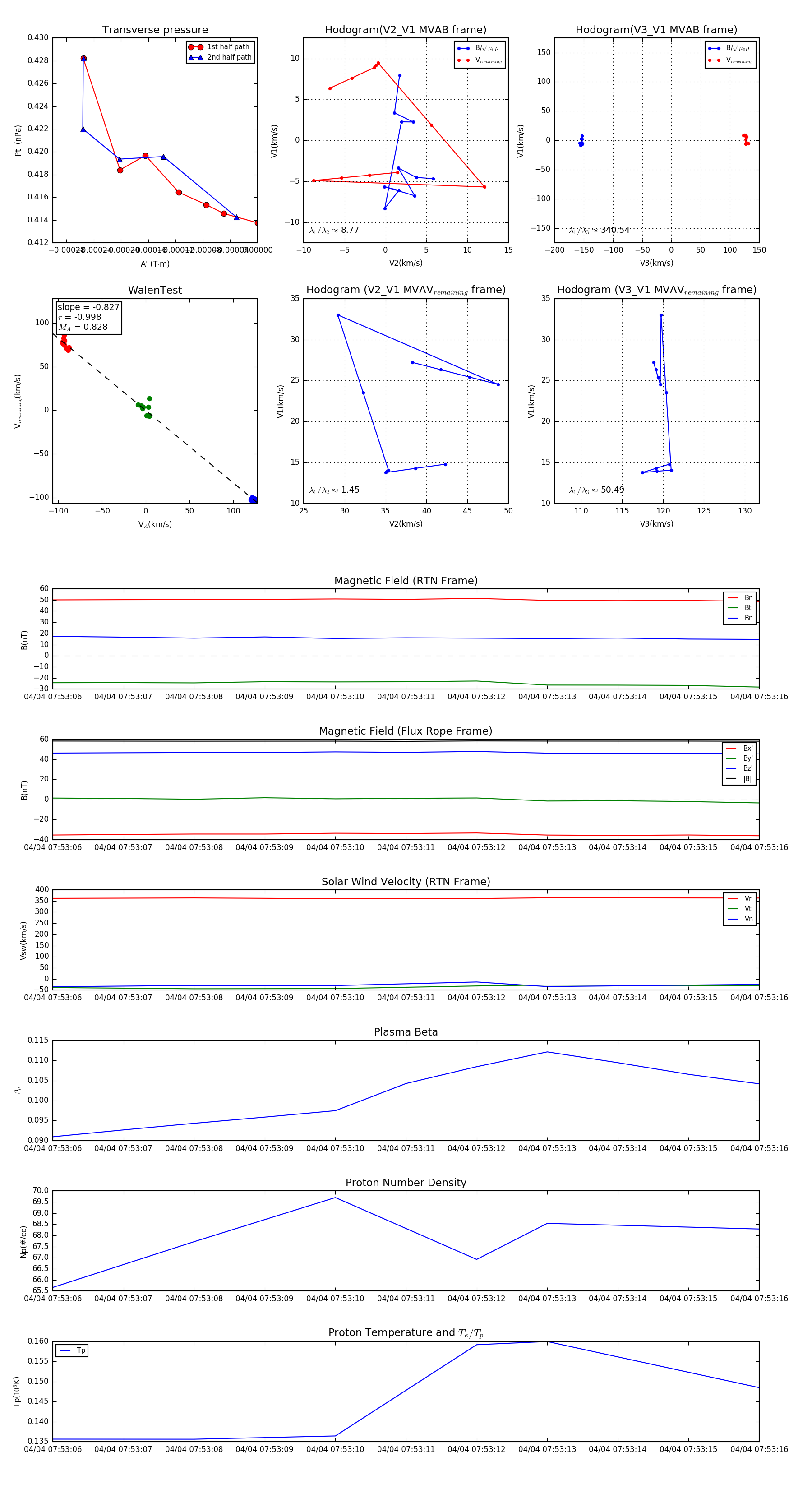
Flux Rope in 2024

Flux Rope Event 2024-04-04 07:53:06 ~ 2024-04-04 07:53:16 (11 seconds)


plot