HOME   LIST
‹–   –›

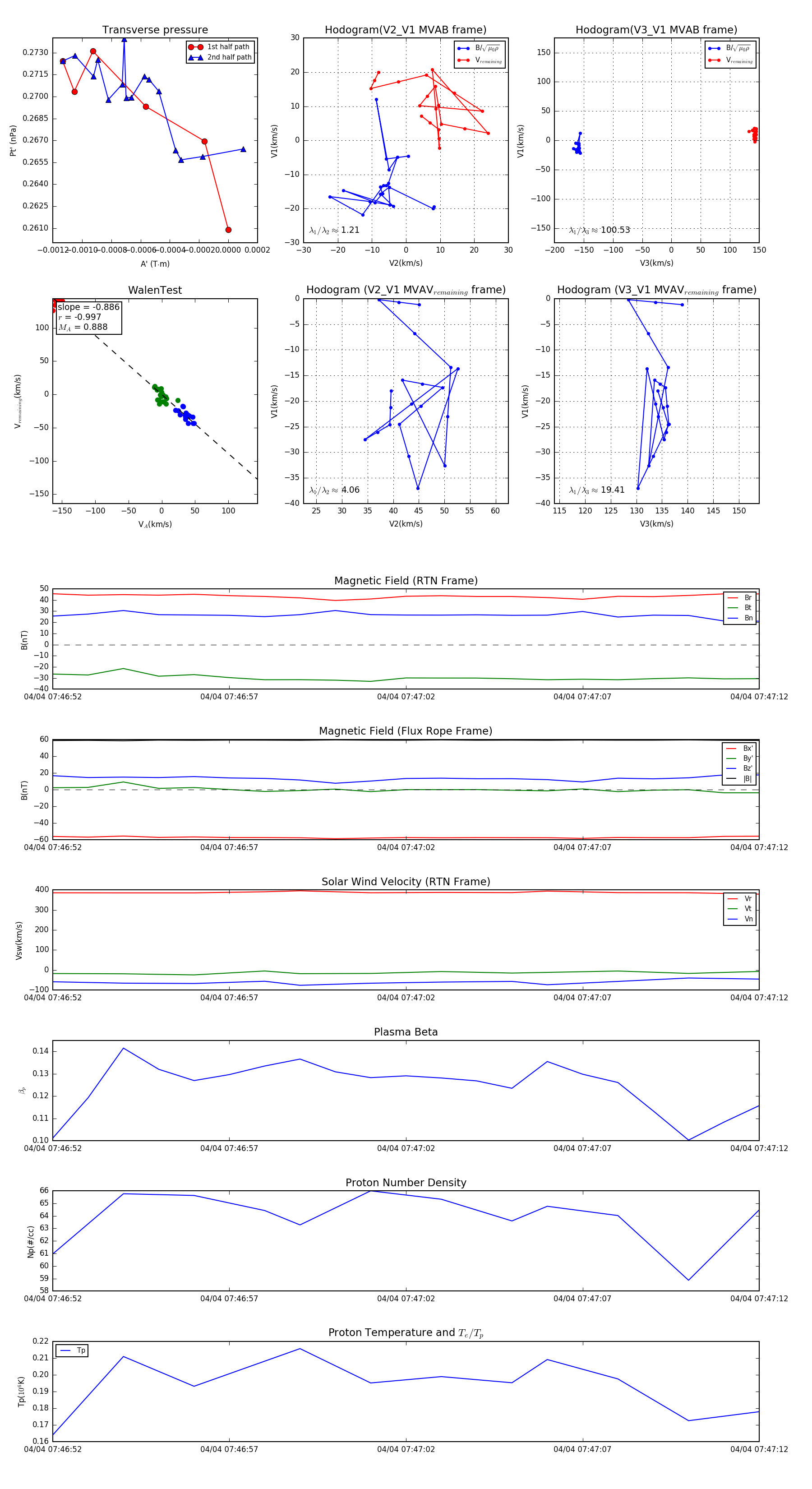
Flux Rope in 2024

Flux Rope Event 2024-04-04 07:46:52 ~ 2024-04-04 07:47:12 (21 seconds)


plot