HOME   LIST
‹–   –›

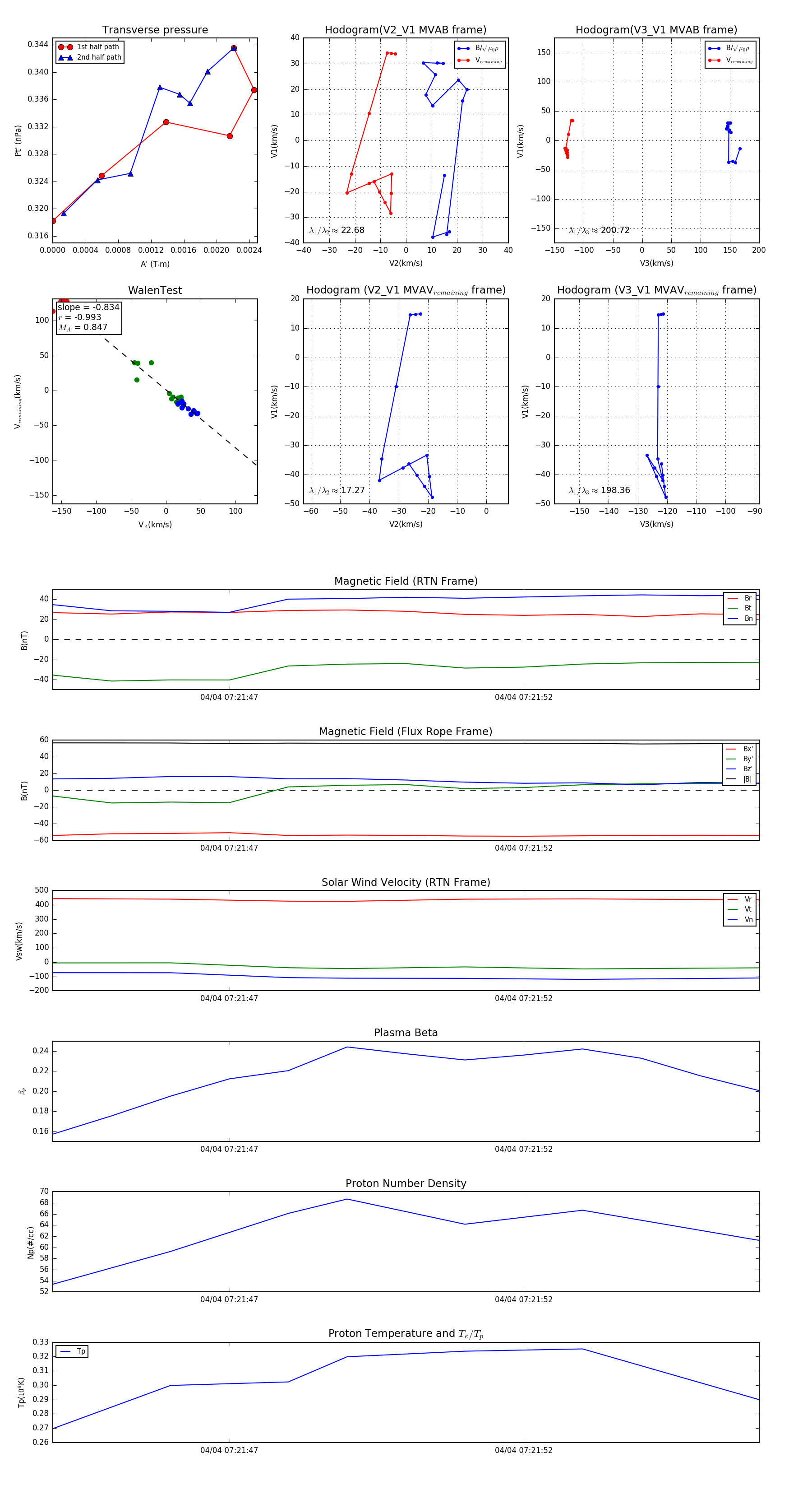
Flux Rope in 2024

Flux Rope Event 2024-04-04 07:21:44 ~ 2024-04-04 07:21:56 (13 seconds)


plot