HOME   LIST
‹–   –›

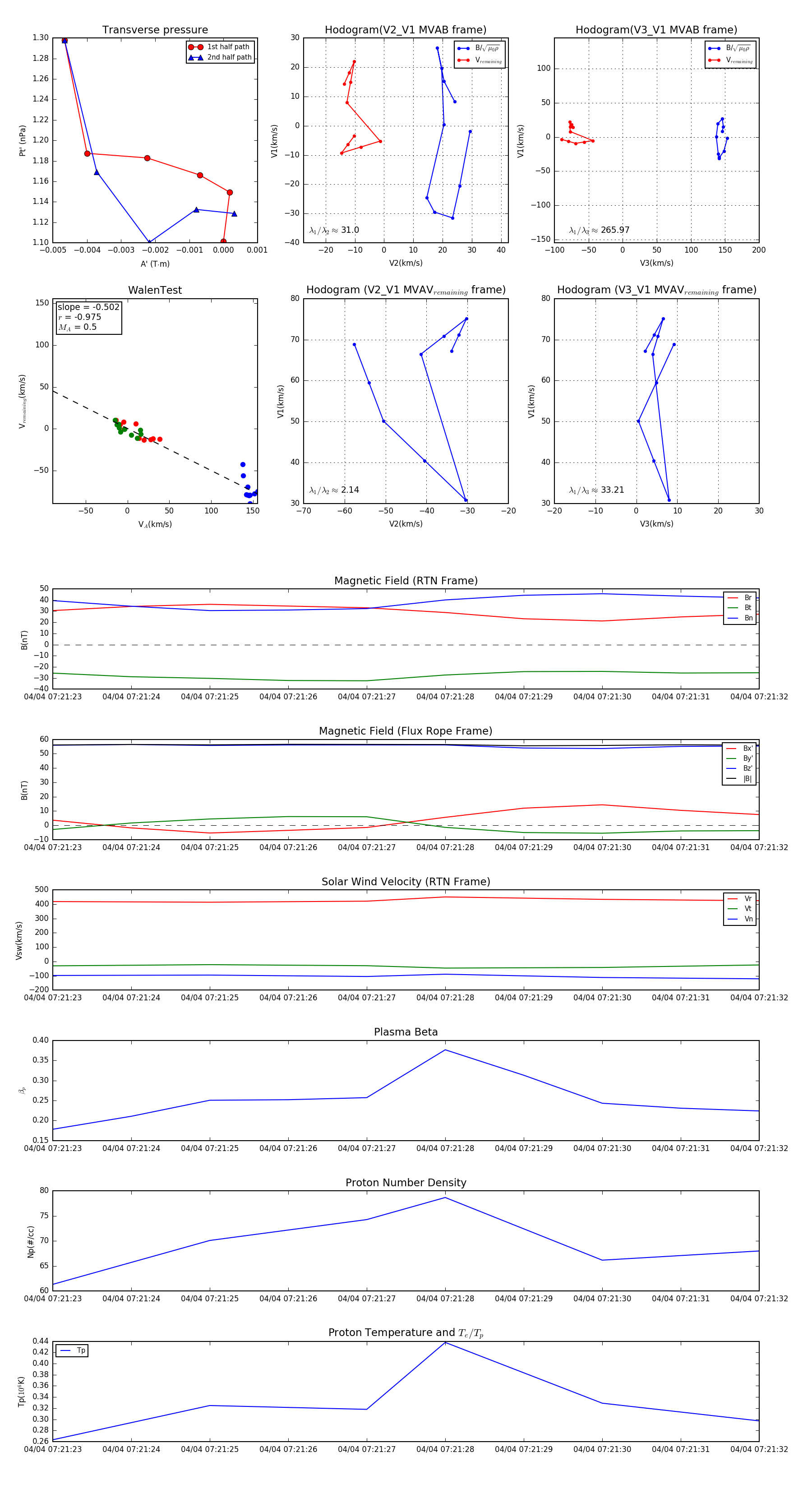
Flux Rope in 2024

Flux Rope Event 2024-04-04 07:21:23 ~ 2024-04-04 07:21:32 (10 seconds)


plot