HOME   LIST
‹–   –›

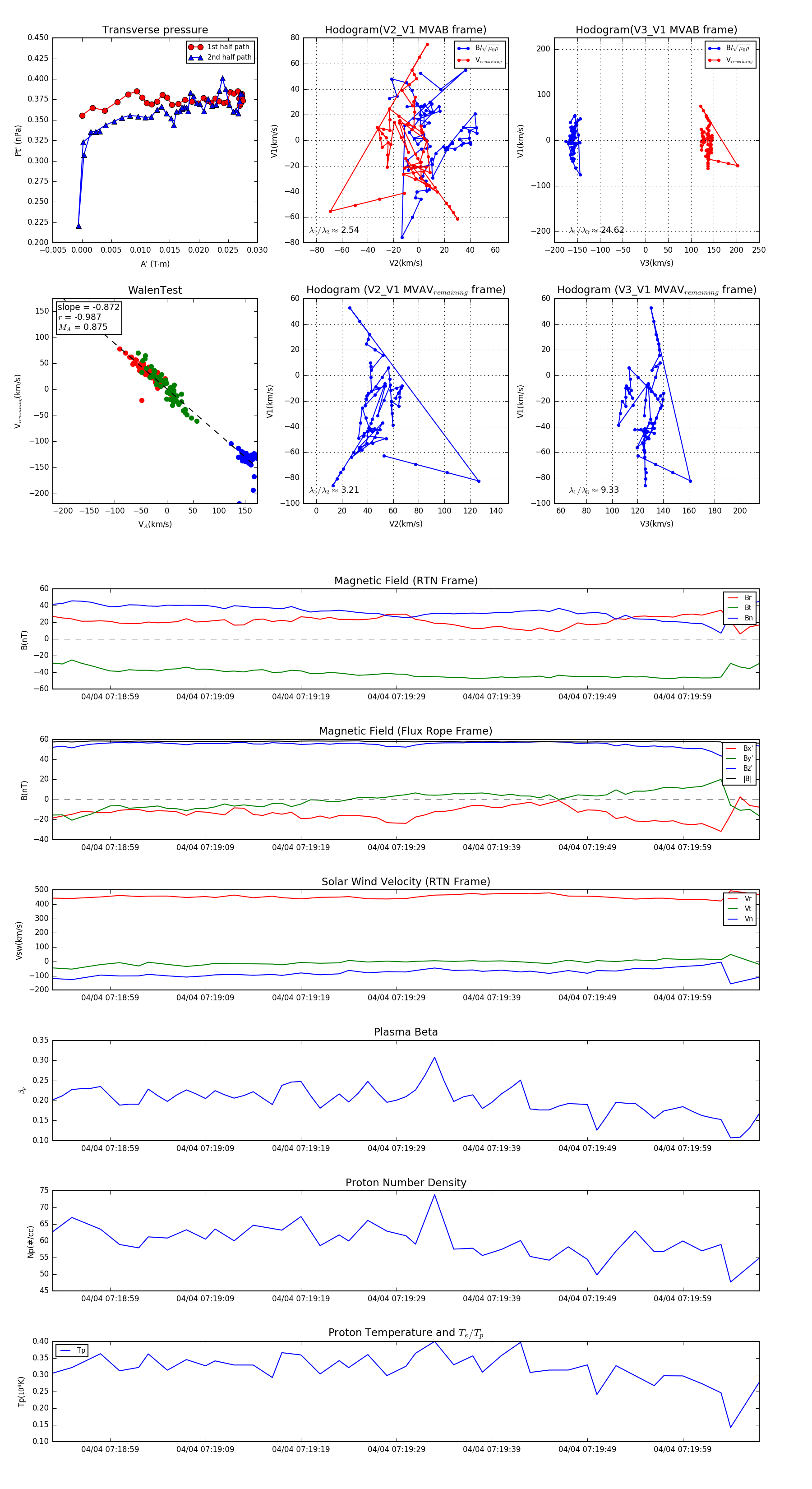
Flux Rope in 2024

Flux Rope Event 2024-04-04 07:18:53 ~ 2024-04-04 07:20:07 (75 seconds)


plot