HOME   LIST
‹–   –›

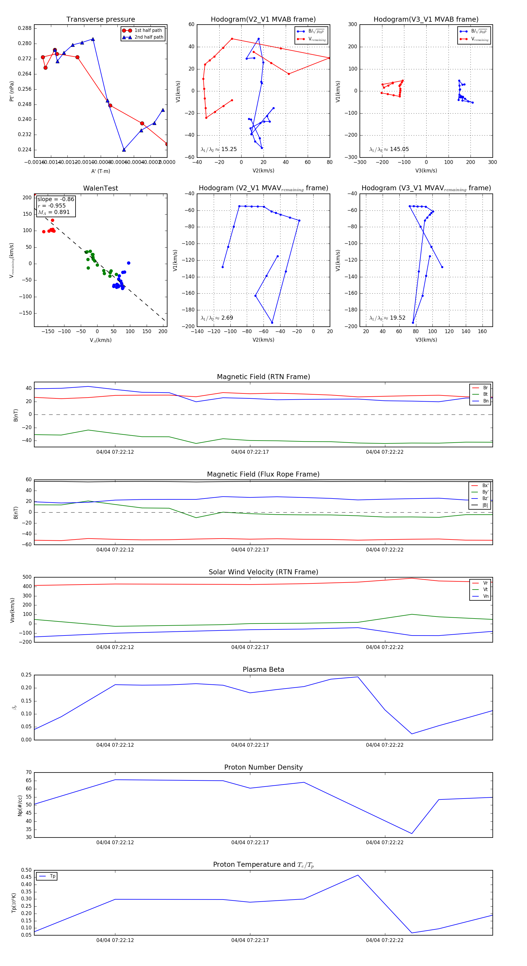
Flux Rope in 2024

Flux Rope Event 2024-04-04 07:22:09 ~ 2024-04-04 07:22:26 (18 seconds)


plot