HOME   LIST
‹–   –›

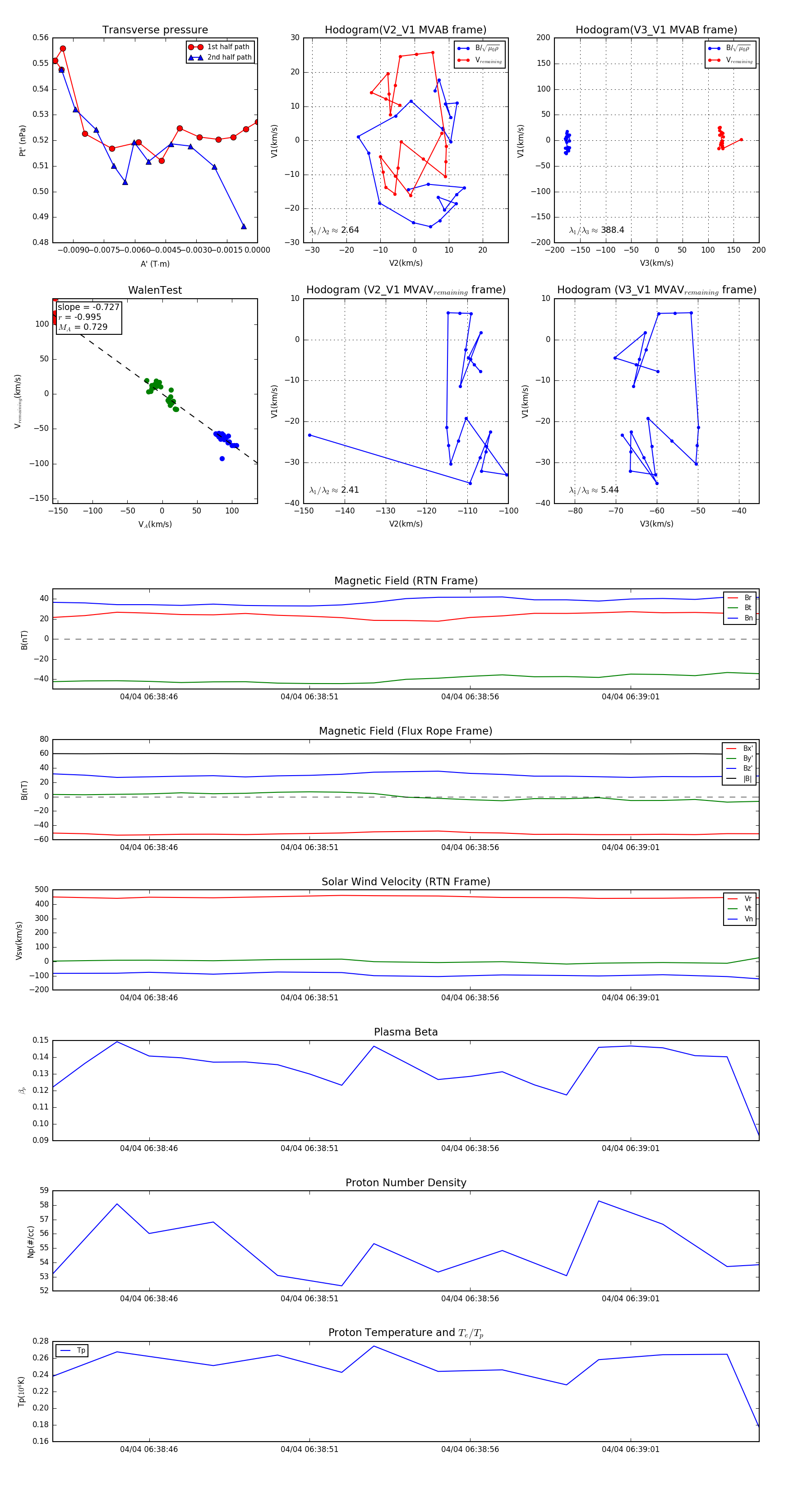
Flux Rope in 2024

Flux Rope Event 2024-04-04 06:38:43 ~ 2024-04-04 06:39:05 (23 seconds)


plot