HOME   LIST
‹–   –›

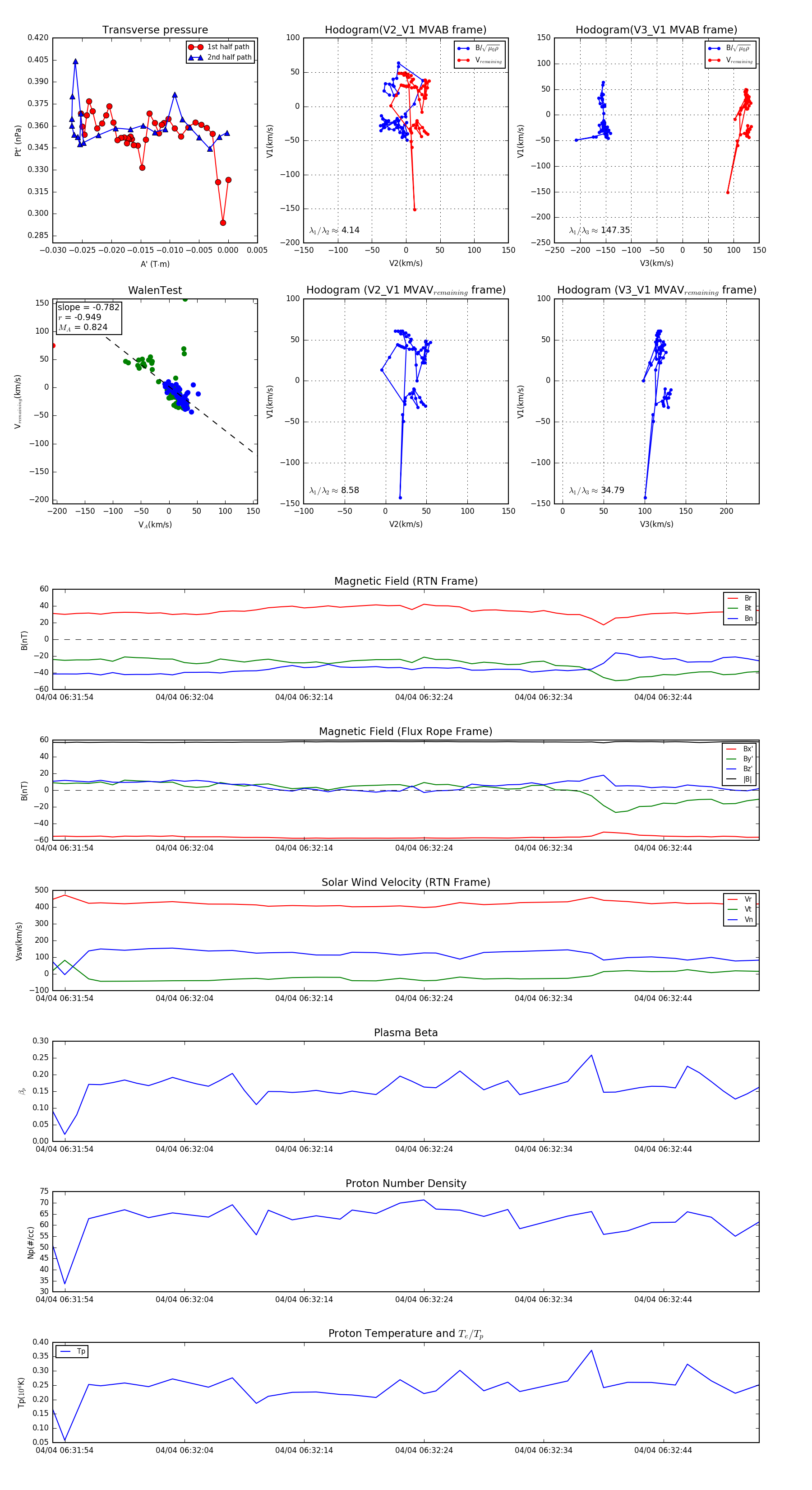
Flux Rope in 2024

Flux Rope Event 2024-04-04 06:31:53 ~ 2024-04-04 06:32:52 (60 seconds)


plot