HOME   LIST
‹–   –›

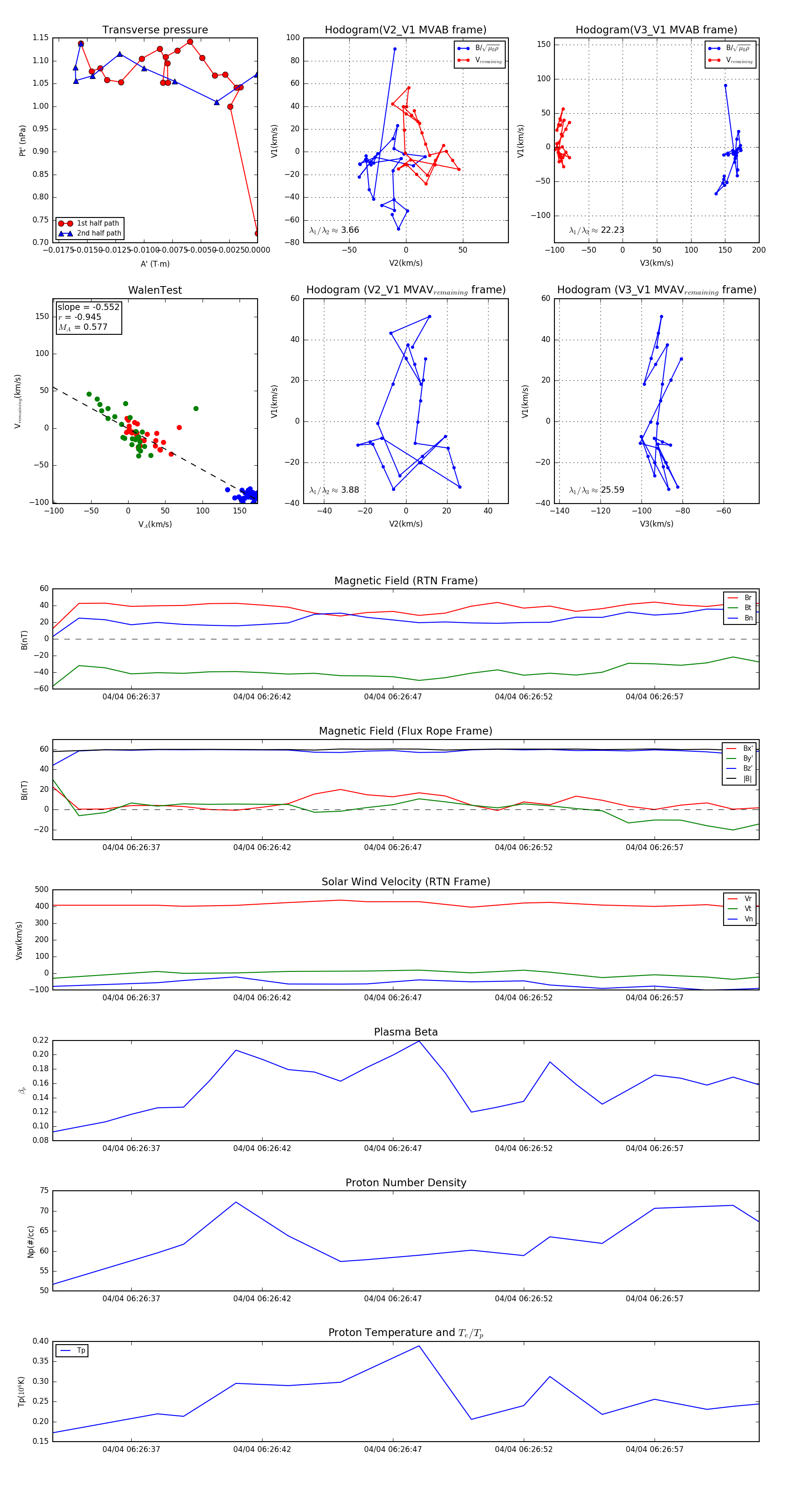
Flux Rope in 2024

Flux Rope Event 2024-04-04 06:26:34 ~ 2024-04-04 06:27:01 (28 seconds)


plot