HOME   LIST
‹–   –›

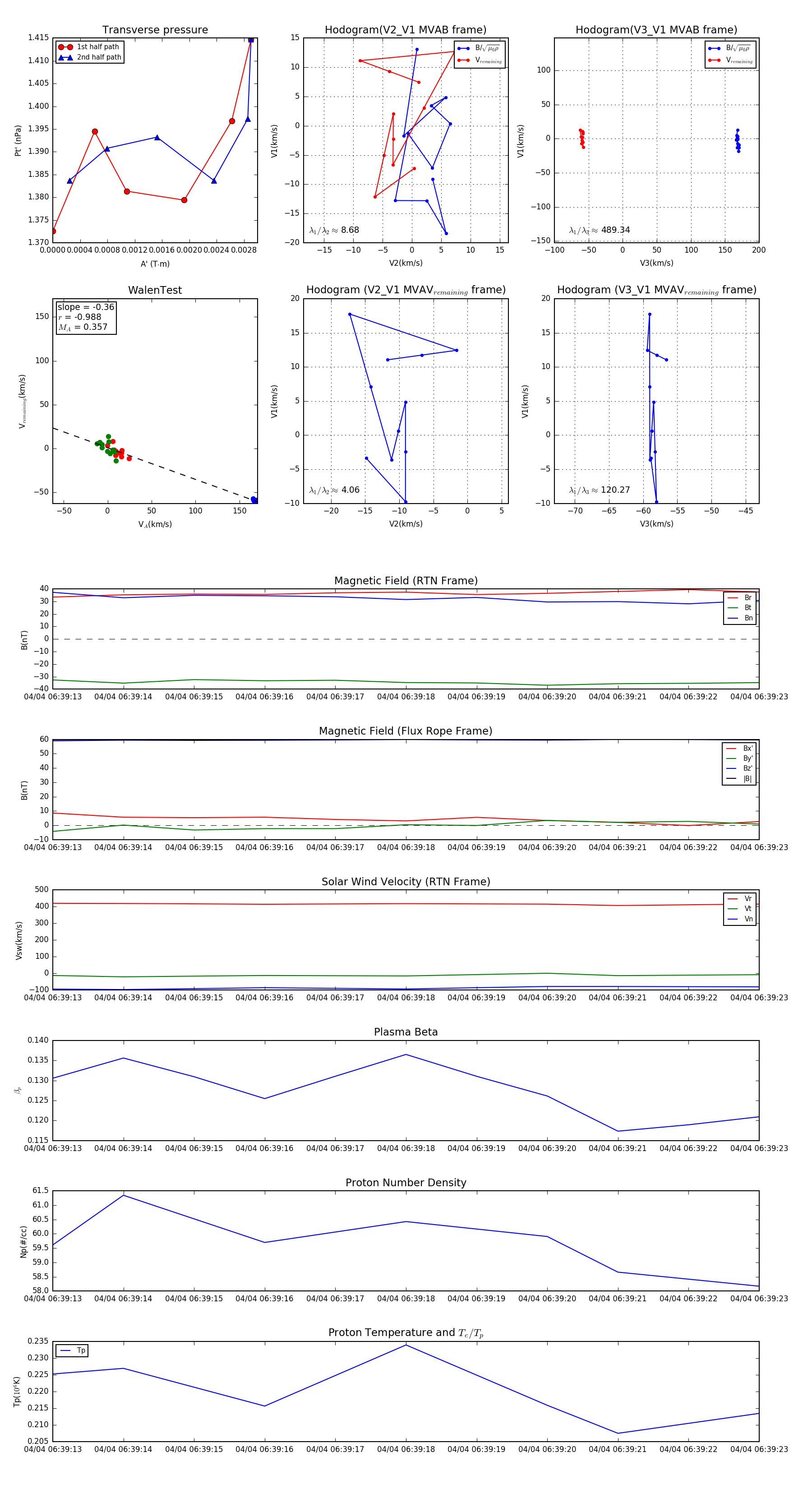
Flux Rope in 2024

Flux Rope Event 2024-04-04 06:39:13 ~ 2024-04-04 06:39:23 (11 seconds)


plot