HOME   LIST
‹–   –›

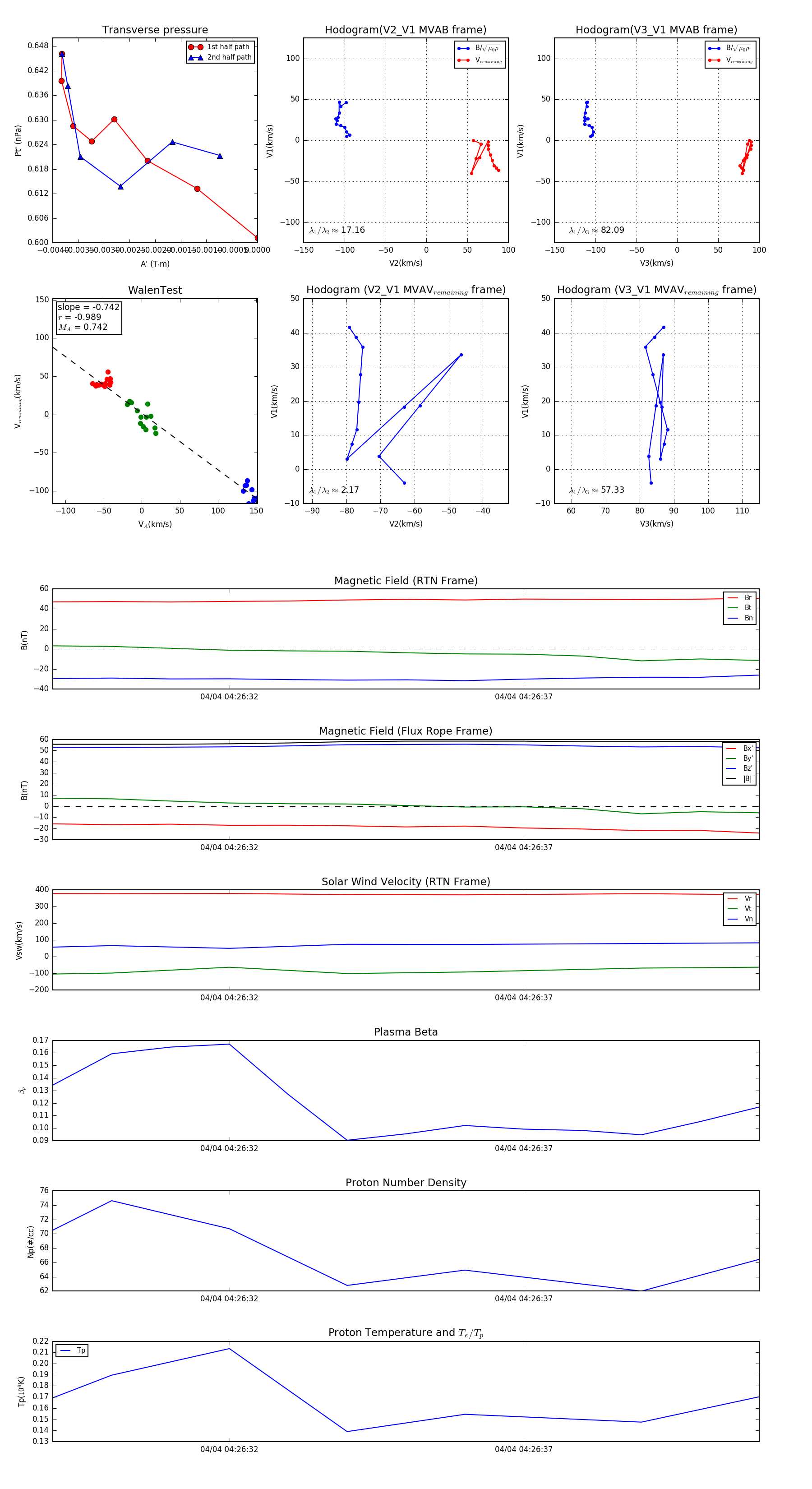
Flux Rope in 2024

Flux Rope Event 2024-04-04 04:26:29 ~ 2024-04-04 04:26:41 (13 seconds)


plot