HOME   LIST
‹–   –›

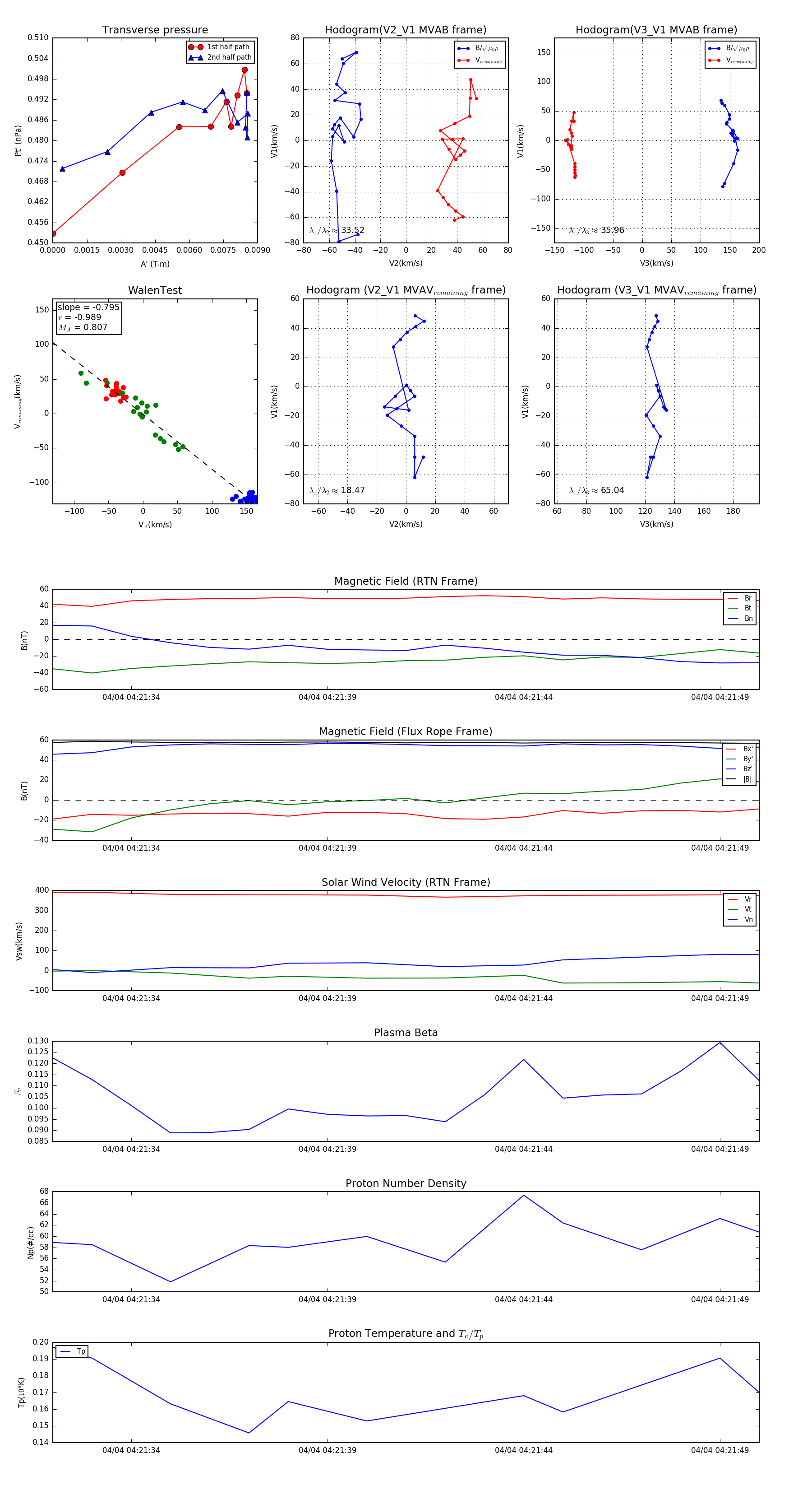
Flux Rope in 2024

Flux Rope Event 2024-04-04 04:21:32 ~ 2024-04-04 04:21:50 (19 seconds)


plot