HOME   LIST
‹–   –›

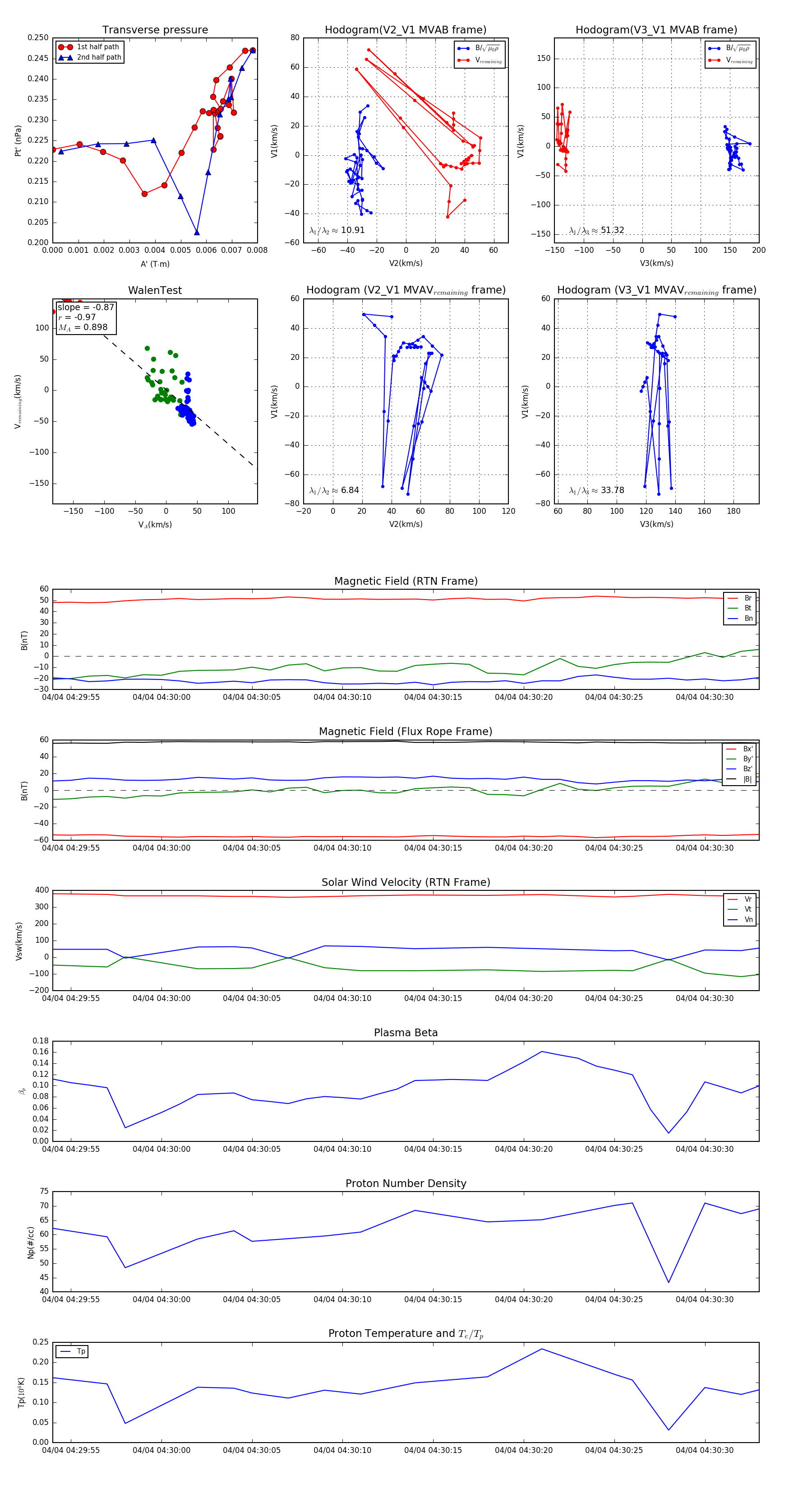
Flux Rope in 2024

Flux Rope Event 2024-04-04 04:29:54 ~ 2024-04-04 04:30:33 (40 seconds)


plot